5V Pullup für Ignition
5V Pullup für Ignition
Hallo,
ich brauch mal wieder eure Hilfe.
Ich hab bei meiner Microsquirt V2 die 5V Pullup Schaltung für die Einzelzündspulen verbaut.
Kann mir einer erklären wie die Schaltung bei der Microsquirt V3 aussehen muss? Ohne die 5V Pullup funktioniert es auch mit der V3 bei mir nicht.
Schaltung bei V2: Wie schaut das bei der V3 aus? Danke für eure Hilfe!
ich brauch mal wieder eure Hilfe.
Ich hab bei meiner Microsquirt V2 die 5V Pullup Schaltung für die Einzelzündspulen verbaut.
Kann mir einer erklären wie die Schaltung bei der Microsquirt V3 aussehen muss? Ohne die 5V Pullup funktioniert es auch mit der V3 bei mir nicht.
Schaltung bei V2: Wie schaut das bei der V3 aus? Danke für eure Hilfe!
Golf 1 16V EDK mit COP mit integrierten Treibern
MS 3.2.4
Microsquirt V2.0
MS 3.2.4
Microsquirt V2.0
Re: 5V Pullup für Ignition
An die Elektrikspezis:
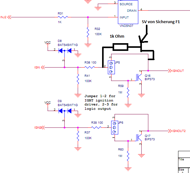
Wäre das so richtig?
Damit hätte ich ja den Spannungsteiler von der V2 kopiert. Wenn ich das richtig verstanden habe schaltet das eigentliche Zündungssignal den Transisto und die Zündspulen bekommen dann ein 5V Signal richtig? Ist schon viel zu lang her als ich das mal gelernt hab...
Ach ja im obersten Bild ist der Jumper auf 1-2 gesetzt (IGBT Ignition)
Wär klasse wenn mir jemand bestätigen kann das das so funktionieren sollte...
Nächste Frage wo wird nochmall Collector, Basis und Emitter angeschlossen??
Grüße
Steffen
Wäre das so richtig?
Damit hätte ich ja den Spannungsteiler von der V2 kopiert. Wenn ich das richtig verstanden habe schaltet das eigentliche Zündungssignal den Transisto und die Zündspulen bekommen dann ein 5V Signal richtig? Ist schon viel zu lang her als ich das mal gelernt hab...
Ach ja im obersten Bild ist der Jumper auf 1-2 gesetzt (IGBT Ignition)
Wär klasse wenn mir jemand bestätigen kann das das so funktionieren sollte...
Nächste Frage wo wird nochmall Collector, Basis und Emitter angeschlossen??
Grüße
Steffen
Golf 1 16V EDK mit COP mit integrierten Treibern
MS 3.2.4
Microsquirt V2.0
MS 3.2.4
Microsquirt V2.0
Re: 5V Pullup für Ignition
Servus,
ich hab immernoch mit der V3 das Problem das die Einzelzündspulen nicht funktionieren.
Bei der Microsquirt V3 fehlt der logic output Kreislauf mit den BIP´s wie man im ersten Bild sehen kann.
Ich fahre wie schon erwähnt bei mir die V2 wie im ersten Bild abgebildet. Jumper ist auf 1-2 gesetzt.
Jetzt versuch ich die V3 zum laufen zu bringen. Jedoch bekomm ich keinen vernünftigen Zündfunken. Egal ob ich "high" oder "low" am Ausgang auswähle.
Hab nun ebenfalls die 5V Pullup in die V3 mit eingelötet. Hat aber nix gebracht. Hat von euch einer ne Lösung wie ich die Einzelzündspulen bei der Microsquirt V3 zum laufen bekomm?
ich hab immernoch mit der V3 das Problem das die Einzelzündspulen nicht funktionieren.
Bei der Microsquirt V3 fehlt der logic output Kreislauf mit den BIP´s wie man im ersten Bild sehen kann.
Ich fahre wie schon erwähnt bei mir die V2 wie im ersten Bild abgebildet. Jumper ist auf 1-2 gesetzt.
Jetzt versuch ich die V3 zum laufen zu bringen. Jedoch bekomm ich keinen vernünftigen Zündfunken. Egal ob ich "high" oder "low" am Ausgang auswähle.
Hab nun ebenfalls die 5V Pullup in die V3 mit eingelötet. Hat aber nix gebracht. Hat von euch einer ne Lösung wie ich die Einzelzündspulen bei der Microsquirt V3 zum laufen bekomm?
- Dateianhänge
-
- 5V Pullup V3.png (35.36 KiB) 8558 mal betrachtet
Zuletzt geändert von fiesdachs am Do Jul 10, 2014 8:58 pm, insgesamt 3-mal geändert.
Golf 1 16V EDK mit COP mit integrierten Treibern
MS 3.2.4
Microsquirt V2.0
MS 3.2.4
Microsquirt V2.0
Re: 5V Pullup für Ignition
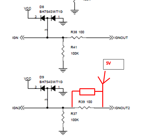
was zeichnest du da
lösch das mal schnell
wenn das alles nicht geht schalt ein Transistor davor
lösch das mal schnell
wenn das alles nicht geht schalt ein Transistor davor
Re: 5V Pullup für Ignition
Ob einzel oder nicht ist doch egal. Die Frage lautet: aktiv oder passiv?
Wenn passiv: Ich nehme an, deine Ausgänge sind bereits getoastet. Du musst einen IGBT verwenden (z.B. BIP373)
Wenn aktiv: Gut. hier die Schaltung:
Wenn passiv: Ich nehme an, deine Ausgänge sind bereits getoastet. Du musst einen IGBT verwenden (z.B. BIP373)
Wenn aktiv: Gut. hier die Schaltung:
Re: 5V Pullup für Ignition
sorry das hätte ein 2N4033 Transistor sein sollen!
Zeichnung war schlecht das geb ich zu. Ich versteh nur nicht warum die dann bei der Mircosquirt schreiben das die Einzelzündspulen mit integriertem Treiber ohne Anpassung funktionieren sollen.
Versteh nicht warum die dann die BIP´s weggelassen haben. Ich muss quasi meine Schaltung von der V2 nachbilden und die BIP´s noch nachrüsten. Was für´n Sch....
Zeichnung war schlecht das geb ich zu. Ich versteh nur nicht warum die dann bei der Mircosquirt schreiben das die Einzelzündspulen mit integriertem Treiber ohne Anpassung funktionieren sollen.
Versteh nicht warum die dann die BIP´s weggelassen haben. Ich muss quasi meine Schaltung von der V2 nachbilden und die BIP´s noch nachrüsten. Was für´n Sch....
Golf 1 16V EDK mit COP mit integrierten Treibern
MS 3.2.4
Microsquirt V2.0
MS 3.2.4
Microsquirt V2.0
Re: 5V Pullup für Ignition
IGBTs (z.B BIPs) Braucht man eigentlich nicht, wenn man aktive Spulen hat. Es reichen kleine Transistoren. Je nach Spulen geht es auch ganz ohne, so wie ich geschrieben habe. Welche sind es denn?
Re: 5V Pullup für Ignition
sind die vom Golf 5 GTI 07K905715A
Weißt du ob die aktiv oder passiv sind?
Allerdings hab ich bei mit mit der V2 und den gleichen Spulen mit dem logic output auch keinen Zündfunken bekommen. Ich musste den high current output benutzen und die 5V Pullup Schaltung.
Weißt du ob die aktiv oder passiv sind?
Allerdings hab ich bei mit mit der V2 und den gleichen Spulen mit dem logic output auch keinen Zündfunken bekommen. Ich musste den high current output benutzen und die 5V Pullup Schaltung.
Golf 1 16V EDK mit COP mit integrierten Treibern
MS 3.2.4
Microsquirt V2.0
MS 3.2.4
Microsquirt V2.0
Re: 5V Pullup für Ignition
Mir gefällt diese Variante sehr gut.
Hab ich auch selbst schon getestet.
Funktioniert einwandfrei.
http://www.msextra.com/forums/viewtopic ... 2&start=20
Mfg
Hab ich auch selbst schon getestet.
Funktioniert einwandfrei.
http://www.msextra.com/forums/viewtopic ... 2&start=20
Mfg
Wer aufhört besser zu werden hat aufgehört gut zu sein
Alfa 156 GTA
Alfa 75 Race Car MS III
Alfa 164 V6 Turbo
Test MS II
Tunerstudio V3.0.60.61 Registered
MLog View V4.3.30 Registered
MLog View HD V4.3.30 Registered
Alfa 156 GTA
Alfa 75 Race Car MS III
Alfa 164 V6 Turbo
Test MS II
Tunerstudio V3.0.60.61 Registered
MLog View V4.3.30 Registered
MLog View HD V4.3.30 Registered
Re: 5V Pullup für Ignition
Sind aktiv. Brauchen aber 12mA um zu verstehen, dass sie geschaltet werden.fiesdachs hat geschrieben:sind die vom Golf 5 GTI 07K905715A
Weißt du ob die aktiv oder passiv sind?
Allerdings hab ich bei mit mit der V2 und den gleichen Spulen mit dem logic output auch keinen Zündfunken bekommen. Ich musste den high current output benutzen und die 5V Pullup Schaltung.
Die haben einen Innenwiderstand von 390 Ohm. 5V/390Ohm=12,8 mA
Bei 1kOhm Pullup kommst du nur auf 5mA (U/R=I ist klar, ne?). Man sollte keine kleineren Pullups nehmen da die Verlustleistung in den Widerständen dann zu groß wird und die ganz schön warm werden können.
Würde dann auch zu FET treibern tendieren. Die Methode hier funktioniert sowohl mit dem TC4427 als auch mit einem IPS022G
Re: 5V Pullup für Ignition
Top danke euch beiden!!! Werd das so ausprobieren, und dann rückmelden ob es geklappt hat!

Golf 1 16V EDK mit COP mit integrierten Treibern
MS 3.2.4
Microsquirt V2.0
MS 3.2.4
Microsquirt V2.0
Re: 5V Pullup für Ignition
Wie gesagt. Hab grad letztes Wochenende einen versuchsaufbau gemacht. Funktioniert prima. Allerdings gefällt mit die Variante mit extra Spannungsreger besser. Dann sind die 5v der Ms nicht mit den Spulen in Verbindung.
Gruß
Gruß
Wer aufhört besser zu werden hat aufgehört gut zu sein
Alfa 156 GTA
Alfa 75 Race Car MS III
Alfa 164 V6 Turbo
Test MS II
Tunerstudio V3.0.60.61 Registered
MLog View V4.3.30 Registered
MLog View HD V4.3.30 Registered
Alfa 156 GTA
Alfa 75 Race Car MS III
Alfa 164 V6 Turbo
Test MS II
Tunerstudio V3.0.60.61 Registered
MLog View V4.3.30 Registered
MLog View HD V4.3.30 Registered