RESPEKTronnywa hat geschrieben: PS. Als Bonus habe ich die Kontakte der MiniMS in Gold machen lassen.
MinMS Leiterplatten
Re: Na ist den heut schon Weihn.......
MS2Extra, EGT, JAW, KnockSense
Kadett C Kombi, 2,0 16V, Rotrex C30
MS2Extra, AEM Wideband, COP, EGT, E85, TMIC
Audi Coupe' - V8 3,6 32V, Rotrex C38
Kadett C Kombi, 2,0 16V, Rotrex C30
MS2Extra, AEM Wideband, COP, EGT, E85, TMIC
Audi Coupe' - V8 3,6 32V, Rotrex C38
- c-coupedriver
- Beiträge: 404
- Registriert: Sa Nov 01, 2008 4:04 pm
- Wohnort: Tröstau 95709
- Kontaktdaten:
Re: MinMS Leiterplatten
Dumme Frage noch.
Ist eigendlich mittlerweile Dieser Fehler behoben:
Gruß,
Andreas
Ist eigendlich mittlerweile Dieser Fehler behoben:
Hallo MiniMS Kollegen,
die MiniMS Platine aus der serie die 'Nils' fertigen lassen (danke noch mal dafür) hat einen kleinen Fehler: Der Emmiter Pin (PIN 4) vom Optokoppler des Tach-Signals hat keine Masseverbindung, muss er aber, da der Ausgangstransistor den Tach-eingang des Prozessors nicht auf GND ziehen kann.
Lösung: einfach etwas Lötstoplack von der Massefläche abkratzen und einen Lötbollen drauf. Fertig.
http://www.2t.pro-speed.ch/Bilder/Uli/M ... MS_Bug.jpg
Gruß,
Andreas
Wenn man schon eine Zeitmaschine in einen Wagen einbaut, dann bitteschön mit Stil. (Doc Brown)
Suche E50 Felgensterne LK4x100
u. Diff-Sperre
http://www.c-coupedriver.de

by c-coupedriver, on Flickr
Suche E50 Felgensterne LK4x100
u. Diff-Sperre
http://www.c-coupedriver.de

by c-coupedriver, on Flickr
Re: MinMS Leiterplatten
Hi,c-coupedriver hat geschrieben:Dumme Frage noch.
Ist eigendlich mittlerweile Dieser Fehler behoben:
Hallo MiniMS Kollegen,
die MiniMS Platine aus der serie die 'Nils' fertigen lassen (danke noch mal dafür) hat einen kleinen Fehler: Der Emmiter Pin (PIN 4) vom Optokoppler des Tach-Signals hat keine Masseverbindung, muss er aber, da der Ausgangstransistor den Tach-eingang des Prozessors nicht auf GND ziehen kann.
Lösung: einfach etwas Lötstoplack von der Massefläche abkratzen und einen Lötbollen drauf. Fertig.
http://www.2t.pro-speed.ch/Bilder/Uli/M ... MS_Bug.jpg
Gruß,
Andreas
kommt zwar ziemlich spät der Hinweis, aber ja darauf habe ich geachtet.
Hatte den Beitrag auch gelessen.
Gruß Ronny
- Dateianhänge
-
- SDC10266.JPG (176.51 KiB) 6455 mal betrachtet
- c-coupedriver
- Beiträge: 404
- Registriert: Sa Nov 01, 2008 4:04 pm
- Wohnort: Tröstau 95709
- Kontaktdaten:
Re: MinMS Leiterplatten
Super !!!
Wenn man schon eine Zeitmaschine in einen Wagen einbaut, dann bitteschön mit Stil. (Doc Brown)
Suche E50 Felgensterne LK4x100
u. Diff-Sperre
http://www.c-coupedriver.de

by c-coupedriver, on Flickr
Suche E50 Felgensterne LK4x100
u. Diff-Sperre
http://www.c-coupedriver.de

by c-coupedriver, on Flickr
Re: MinMS Leiterplatten
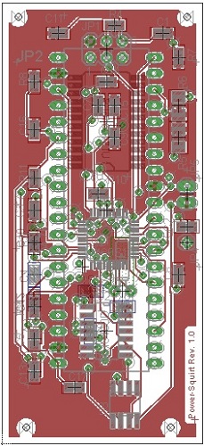
Hi Leute,
hatte heute etwas lange weile und habe da mal was entwurfen. Ist gleich wie das aktuelle Blaue MSII Board. Abmessung 70x32mm.
Als Erweiterung habe ich noch die Änderung für die Sequentiäle Einspritzung gemacht.
Gruß Ronny
hatte heute etwas lange weile und habe da mal was entwurfen. Ist gleich wie das aktuelle Blaue MSII Board. Abmessung 70x32mm.
Als Erweiterung habe ich noch die Änderung für die Sequentiäle Einspritzung gemacht.
Gruß Ronny
-
The-Dragon
- Beiträge: 140
- Registriert: Mo Jul 16, 2007 2:25 pm
- Wohnort: Lischeid
- Kontaktdaten:
Re: MinMS Leiterplatten
Sieht super aus!
Bin schon mal auf den Preis gespannt
Bin schon mal auf den Preis gespannt
Re: MinMS Leiterplatten
Morgen,The-Dragon hat geschrieben:Sieht super aus!
Bin schon mal auf den Preis gespannt
auf jeden fall weniger als das Original mit den Versandkosten und Einfuhrsteuer.
Mache auch noch ein Board welsches auf den 3.57 SMD aufbaut nur mit Klopfauswertung.
Ich bin mir nur nicht sicher ob ich die Relais mit auf das Board machen soll, was meint Ihr.
Gruß Ronny
-
The-Dragon
- Beiträge: 140
- Registriert: Mo Jul 16, 2007 2:25 pm
- Wohnort: Lischeid
- Kontaktdaten:
Re: MinMS Leiterplatten
Ich würde die Relais und Sicherungshalter weg lassen.
Diese sind doch fast immer schon im Fahrzeug vorhanden,
selbst bei meinem Vergaser-Moped.
Du solltest lediglich auf die Position des CPU-Sockel darauf achten,
dass man vielleicht später auch noch ein MS-3 Board benutzen kann.
Aber wenn ich es mir recht überlege, braucht das kaum einer, wenn dein neues Board
die wichtigsten Sachen (2xVR,COP,SEQ) schon kann.
Bei den Eingängen für die VR's solltest Du normale Widerstände benutzen, da immer wieder Probleme
mit der Empfindlichkeit auftreten und somit der Widerstand evtl. angepasst werden muss.
Diese sind doch fast immer schon im Fahrzeug vorhanden,
selbst bei meinem Vergaser-Moped.
Du solltest lediglich auf die Position des CPU-Sockel darauf achten,
dass man vielleicht später auch noch ein MS-3 Board benutzen kann.
Aber wenn ich es mir recht überlege, braucht das kaum einer, wenn dein neues Board
die wichtigsten Sachen (2xVR,COP,SEQ) schon kann.
Bei den Eingängen für die VR's solltest Du normale Widerstände benutzen, da immer wieder Probleme
mit der Empfindlichkeit auftreten und somit der Widerstand evtl. angepasst werden muss.
Re: MinMS Leiterplatten
So, ich sag jetzt mal ne Hausnummer.The-Dragon hat geschrieben:Sieht super aus!
Bin schon mal auf den Preis gespannt
Fertig Aufgebaut ca.55€.
Gruß Ronny
-
Typ 11 Beetle
- Beiträge: 105
- Registriert: Mi Okt 03, 2007 1:45 pm
Re: MinMS Leiterplatten
Moin ... soll daß das Daughterboard (Prozessor) werden?Ist gleich wie das aktuelle Blaue MSII Board. Abmessung 70x32mm.
MS2Extra, EGT, JAW, KnockSense
Kadett C Kombi, 2,0 16V, Rotrex C30
MS2Extra, AEM Wideband, COP, EGT, E85, TMIC
Audi Coupe' - V8 3,6 32V, Rotrex C38
Kadett C Kombi, 2,0 16V, Rotrex C30
MS2Extra, AEM Wideband, COP, EGT, E85, TMIC
Audi Coupe' - V8 3,6 32V, Rotrex C38
Re: MinMS Leiterplatten
Morgen,jub hat geschrieben:Moin ... soll daß das Daughterboard (Prozessor) werden?Ist gleich wie das aktuelle Blaue MSII Board. Abmessung 70x32mm.
darauf kann ich nur sagen ja.
Gruß Ronny
PS. Carsten Dein Geld ist da, Leiterplatten gehen heute raus.
PPS. Alle anderen die Bezahlt hatten, habe ich die Leiterplatten am 22.12. geschickt. Laut Sendungsverfolgung sollten die heute beu Euch ankommen
Re: MinMS Leiterplatten
sehr schön
aber wer bespielt den Proz und wer bestückt die Platine mit SMD ?
Gruß Jub
aber wer bespielt den Proz und wer bestückt die Platine mit SMD ?
Gruß Jub
MS2Extra, EGT, JAW, KnockSense
Kadett C Kombi, 2,0 16V, Rotrex C30
MS2Extra, AEM Wideband, COP, EGT, E85, TMIC
Audi Coupe' - V8 3,6 32V, Rotrex C38
Kadett C Kombi, 2,0 16V, Rotrex C30
MS2Extra, AEM Wideband, COP, EGT, E85, TMIC
Audi Coupe' - V8 3,6 32V, Rotrex C38
Re: MinMS Leiterplatten
den Proz beschreibe ich und bestücken macht mein Lieferant.jub hat geschrieben:sehr schön![]()
aber wer bespielt den Proz und wer bestückt die Platine mit SMD ?
Gruß Jub
Hab ich doch auch hingeschrieben
Gruß RonnySo, ich sag jetzt mal ne Hausnummer.
Fertig Aufgebaut ca.55€.
Re: MinMS Leiterplatten
wer lesen kann ist klar im Vorteil
ich nehm hiermit > 2
ich nehm hiermit > 2
MS2Extra, EGT, JAW, KnockSense
Kadett C Kombi, 2,0 16V, Rotrex C30
MS2Extra, AEM Wideband, COP, EGT, E85, TMIC
Audi Coupe' - V8 3,6 32V, Rotrex C38
Kadett C Kombi, 2,0 16V, Rotrex C30
MS2Extra, AEM Wideband, COP, EGT, E85, TMIC
Audi Coupe' - V8 3,6 32V, Rotrex C38