BMW M20 - mit Rotrex-Kompressor - Leerlauf macht mich fertig
- Norman-E34
- Beiträge: 45
- Registriert: Di Jul 10, 2012 9:52 pm
- Wohnort: Weinstadt
Re: BMW M20 - mit Rotrex-Kompressor - Leerlauf macht mich fertig
Re: BMW M20 - mit Rotrex-Kompressor - Leerlauf macht mich fertig
Kannst auch fuelpump einschalten im Test mode
Wer aufhört besser zu werden hat aufgehört gut zu sein
Alfa 156 GTA
Alfa 75 Race Car MS III
Alfa 164 V6 Turbo
Test MS II
Tunerstudio V3.0.60.61 Registered
MLog View V4.3.30 Registered
MLog View HD V4.3.30 Registered
Alfa 156 GTA
Alfa 75 Race Car MS III
Alfa 164 V6 Turbo
Test MS II
Tunerstudio V3.0.60.61 Registered
MLog View V4.3.30 Registered
MLog View HD V4.3.30 Registered
- Norman-E34
- Beiträge: 45
- Registriert: Di Jul 10, 2012 9:52 pm
- Wohnort: Weinstadt
Re: BMW M20 - mit Rotrex-Kompressor - Leerlauf macht mich fertig
Mal wieder großer Dank Alfa, so geht es natürlich auch.
Ich habe mir heute die echten Schieber Stellungen angeschaut. Falls jemand mal danach sucht, schreib ich hier mal die Daten hin:
3-polig, Bosch Leerlaufsteller 0 280 140 574, BMW Teilenummer 13 41 1 433 626 .
Folgendes Bild kam dabei raus:
[attachment=0]bosch_0280140574.png[/attachment]
Wenn ich mir das Bild anschaue dann ist meine Auswahl "Inverted" richtig weil bei 100% PWM Das Ventil zu ist, korrekt? Aufgefallen ist mir auch, dass bei "normal" (also ohne Invertierung) ein merkwürdige Unstetigkeit im Bereich PWM=50% existiert. Ich mein es ist relativ schwer die Prozente der Schieberstellung anzugeben, aber dieser Sprung war definitiv zu sehen... müsste das nicht auch bei "normal (invertierung off)" zu sehen sein?
Die Grenzen die ich angenommen hatte für meine Regelung waren: 34% Idle Valve closed Duty und 65% Idle Valve Open Duty. Die Grenzen werde ich auf 20% und 90% anpassen. Evtl. bringt das ja eine Verbesserung. Kann es wahrscheinlich leider erst morgen oder übermorgen probieren. Denke aber eher nicht, denn im Leerlauf bewegt sich mein PWM ja immer um 40%.. denkt ihr auf "normal" umzustellen könnte dennoch was bringen?
Ich habe mir heute die echten Schieber Stellungen angeschaut. Falls jemand mal danach sucht, schreib ich hier mal die Daten hin:
3-polig, Bosch Leerlaufsteller 0 280 140 574, BMW Teilenummer 13 41 1 433 626 .
Folgendes Bild kam dabei raus:
[attachment=0]bosch_0280140574.png[/attachment]
Wenn ich mir das Bild anschaue dann ist meine Auswahl "Inverted" richtig weil bei 100% PWM Das Ventil zu ist, korrekt? Aufgefallen ist mir auch, dass bei "normal" (also ohne Invertierung) ein merkwürdige Unstetigkeit im Bereich PWM=50% existiert. Ich mein es ist relativ schwer die Prozente der Schieberstellung anzugeben, aber dieser Sprung war definitiv zu sehen... müsste das nicht auch bei "normal (invertierung off)" zu sehen sein?
Die Grenzen die ich angenommen hatte für meine Regelung waren: 34% Idle Valve closed Duty und 65% Idle Valve Open Duty. Die Grenzen werde ich auf 20% und 90% anpassen. Evtl. bringt das ja eine Verbesserung. Kann es wahrscheinlich leider erst morgen oder übermorgen probieren. Denke aber eher nicht, denn im Leerlauf bewegt sich mein PWM ja immer um 40%.. denkt ihr auf "normal" umzustellen könnte dennoch was bringen?
- Dateianhänge
-
- bosch_0280140574.png (25.62 KiB) 18925 mal betrachtet
Re: BMW M20 - mit Rotrex-Kompressor - Leerlauf macht mich fertig
Hallo,
achso das ist ein 3 Poliger..Hättest du das mal gleich gesagt! Wie ist der angeschlossen?
Gruß
achso das ist ein 3 Poliger..Hättest du das mal gleich gesagt! Wie ist der angeschlossen?
Gruß
Wer aufhört besser zu werden hat aufgehört gut zu sein
Alfa 156 GTA
Alfa 75 Race Car MS III
Alfa 164 V6 Turbo
Test MS II
Tunerstudio V3.0.60.61 Registered
MLog View V4.3.30 Registered
MLog View HD V4.3.30 Registered
Alfa 156 GTA
Alfa 75 Race Car MS III
Alfa 164 V6 Turbo
Test MS II
Tunerstudio V3.0.60.61 Registered
MLog View V4.3.30 Registered
MLog View HD V4.3.30 Registered
- Norman-E34
- Beiträge: 45
- Registriert: Di Jul 10, 2012 9:52 pm
- Wohnort: Weinstadt
Re: BMW M20 - mit Rotrex-Kompressor - Leerlauf macht mich fertig
Guten Morgen 
angeschlossen ist er so, der mittlere Pin (2) bekommt noch 12V vom KSP-Relais:
angeschlossen ist er so, der mittlere Pin (2) bekommt noch 12V vom KSP-Relais:
- Dateianhänge
-
- anschluss_pwm_llr.jpg (196.56 KiB) 18893 mal betrachtet
Re: BMW M20 - mit Rotrex-Kompressor - Leerlauf macht mich fertig
Und was hast intern in der MS bei SPR4 angeschlossen?
Gruß
Gruß
Wer aufhört besser zu werden hat aufgehört gut zu sein
Alfa 156 GTA
Alfa 75 Race Car MS III
Alfa 164 V6 Turbo
Test MS II
Tunerstudio V3.0.60.61 Registered
MLog View V4.3.30 Registered
MLog View HD V4.3.30 Registered
Alfa 156 GTA
Alfa 75 Race Car MS III
Alfa 164 V6 Turbo
Test MS II
Tunerstudio V3.0.60.61 Registered
MLog View V4.3.30 Registered
MLog View HD V4.3.30 Registered
- Norman-E34
- Beiträge: 45
- Registriert: Di Jul 10, 2012 9:52 pm
- Wohnort: Weinstadt
Re: BMW M20 - mit Rotrex-Kompressor - Leerlauf macht mich fertig
Da hängt eine Schaltung für Boost Control dahinter, welcher JS kann ich dir gerade nicht auswendig sagen, kann ich heute Abend aber ergänzen... habe ich beim Peter Böllmann direkt vorgerüstet so gekauft.
Re: BMW M20 - mit Rotrex-Kompressor - Leerlauf macht mich fertig
Ja aber die wird doch ned angesteuert von der MS oder wie hast du das eingestellt??
Gruß
Gruß
Wer aufhört besser zu werden hat aufgehört gut zu sein
Alfa 156 GTA
Alfa 75 Race Car MS III
Alfa 164 V6 Turbo
Test MS II
Tunerstudio V3.0.60.61 Registered
MLog View V4.3.30 Registered
MLog View HD V4.3.30 Registered
Alfa 156 GTA
Alfa 75 Race Car MS III
Alfa 164 V6 Turbo
Test MS II
Tunerstudio V3.0.60.61 Registered
MLog View V4.3.30 Registered
MLog View HD V4.3.30 Registered
- Norman-E34
- Beiträge: 45
- Registriert: Di Jul 10, 2012 9:52 pm
- Wohnort: Weinstadt
Re: BMW M20 - mit Rotrex-Kompressor - Leerlauf macht mich fertig
Also der eine Pin hängt am fidle und der andere an Pin 6, von da an spr4 mittels boost control circuit über js11. Also zwei pins direkt von der ms zum llr und zwölf Volt geschaltet über benzinpumpenrelais. In tunerstudio habe ich nur pwm ausgewählt und ansonsten keine weitere Einstellung gewählt.. Ist eigtl ne komische Sache.. Woher weiß die megasquirt eigtl dass dieser j11 als pwm Output genutzt wird? Aber scheint ja zu funktionieren.. Oder?
Muss vllt. noch mal betonen, dass ich die megasquirt fertig vorgerüstet so direkt gekauft habe weil ich mir das zusammenbauen nicht zugetraut habe.
Muss vllt. noch mal betonen, dass ich die megasquirt fertig vorgerüstet so direkt gekauft habe weil ich mir das zusammenbauen nicht zugetraut habe.
Re: BMW M20 - mit Rotrex-Kompressor - Leerlauf macht mich fertig
Hallo,
also wenn der an JS11 hängt bringt das so nix.
Denn JS11 wird nicht angesteuert.
Vermute eher der 3 Polige hat genau so eine mechanische Federrückstellung. Wird wohl für den Notlauf sein.
Aber eine Korrekte Ansteuerung des 3 Poligen Ventiles sieht anders aus.
Hier würde sich ein Mosfet Treiber anbieten bei dem ein Ausgang Normal und einer Invertierend ist. Daran 2 Mosfet und die für die Beiden Spulen des Regler.
Gruß
also wenn der an JS11 hängt bringt das so nix.
Denn JS11 wird nicht angesteuert.
Vermute eher der 3 Polige hat genau so eine mechanische Federrückstellung. Wird wohl für den Notlauf sein.
Aber eine Korrekte Ansteuerung des 3 Poligen Ventiles sieht anders aus.
Hier würde sich ein Mosfet Treiber anbieten bei dem ein Ausgang Normal und einer Invertierend ist. Daran 2 Mosfet und die für die Beiden Spulen des Regler.
Gruß
Wer aufhört besser zu werden hat aufgehört gut zu sein
Alfa 156 GTA
Alfa 75 Race Car MS III
Alfa 164 V6 Turbo
Test MS II
Tunerstudio V3.0.60.61 Registered
MLog View V4.3.30 Registered
MLog View HD V4.3.30 Registered
Alfa 156 GTA
Alfa 75 Race Car MS III
Alfa 164 V6 Turbo
Test MS II
Tunerstudio V3.0.60.61 Registered
MLog View V4.3.30 Registered
MLog View HD V4.3.30 Registered
- Norman-E34
- Beiträge: 45
- Registriert: Di Jul 10, 2012 9:52 pm
- Wohnort: Weinstadt
Re: BMW M20 - mit Rotrex-Kompressor - Leerlauf macht mich fertig
Hm, ich weiß leider nicht genau wie das verdrahtet ist.. ich könnte höchsten Peter Böllmann mal direkt fragen, damals in seiner Email bei meiner Bestellung hieß es die Circuit für den BoostControl wird als zweites Signal für die LLR genutzt und dass die inverse funktionieren. Die musste ich auch als Extra mitbestellen, das ist eine zusätzliche Baugruppe die integriert wurde. Ich meine auch da gibt es diese Tabelle, in der ersichtlich ist welche Funktionen nicht gleichzeit über bestimmte JS kombniniert werden dürfen (find ich gerade nicht), und da steht bei JS11 "PWM-Output" oder sowas dabei...
Muss ich das vllt. nur irgendwie aktivieren!?
Muss ich das vllt. nur irgendwie aktivieren!?
Re: BMW M20 - mit Rotrex-Kompressor - Leerlauf macht mich fertig
Kannst du ein Foto von der umc Platine machen?
Wer aufhört besser zu werden hat aufgehört gut zu sein
Alfa 156 GTA
Alfa 75 Race Car MS III
Alfa 164 V6 Turbo
Test MS II
Tunerstudio V3.0.60.61 Registered
MLog View V4.3.30 Registered
MLog View HD V4.3.30 Registered
Alfa 156 GTA
Alfa 75 Race Car MS III
Alfa 164 V6 Turbo
Test MS II
Tunerstudio V3.0.60.61 Registered
MLog View V4.3.30 Registered
MLog View HD V4.3.30 Registered
- Norman-E34
- Beiträge: 45
- Registriert: Di Jul 10, 2012 9:52 pm
- Wohnort: Weinstadt
Re: BMW M20 - mit Rotrex-Kompressor - Leerlauf macht mich fertig
Mache ich morgen oder übermorgen, ist zwar bisschen Aufwand der Ausbau aber vllt entdeckst du ja was. Ist aber keine umc. Ist eine normale ms 2-extra.
Re: BMW M20 - mit Rotrex-Kompressor - Leerlauf macht mich fertig
Ja wäre schon gut mit einem Foto.
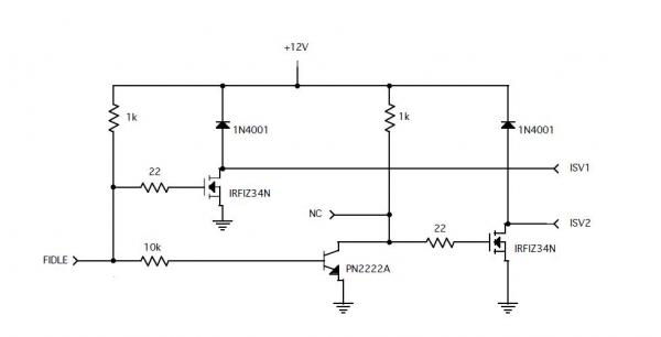
Normal ist da nix invertiert....Die Standard Beschaltung bei der ;S2 sieht vor das die Spule für schließen mit einem Widerstand fix auf 12V angeschlossen wird...
Normal ist da nix invertiert....Die Standard Beschaltung bei der ;S2 sieht vor das die Spule für schließen mit einem Widerstand fix auf 12V angeschlossen wird...
Wer aufhört besser zu werden hat aufgehört gut zu sein
Alfa 156 GTA
Alfa 75 Race Car MS III
Alfa 164 V6 Turbo
Test MS II
Tunerstudio V3.0.60.61 Registered
MLog View V4.3.30 Registered
MLog View HD V4.3.30 Registered
Alfa 156 GTA
Alfa 75 Race Car MS III
Alfa 164 V6 Turbo
Test MS II
Tunerstudio V3.0.60.61 Registered
MLog View V4.3.30 Registered
MLog View HD V4.3.30 Registered
Re: BMW M20 - mit Rotrex-Kompressor - Leerlauf macht mich fertig
eigentlich macht man das so. Mit Widerstand ist die Pfuschlösung, da verbrätst du nur Energie.
- Dateianhänge
-
- llr_3pol.jpg (12.09 KiB) 18740 mal betrachtet