Projekt: Golf 2 Syncro 2,0l 16v Turbo
- Metaworld82
- Beiträge: 775
- Registriert: Mi Okt 04, 2006 7:18 pm
- Wohnort: Kronach
Re: Projekt: Golf 2 Syncro 2,0l 16v Turbo
Lass uns mal Tel LU... Ich schicke dir mal meine Nummer
Biete Zusatzborads für 4-Bar Map Sensor incl. Barokorrekt, AGT Anzeigen für MS/KDFI, Sequi Umbau, mehr auf Anfrage möglich.
Projekt: Calibra Turbo powerd by Netics GT-K 450, Laminova Ansaugbrücke, MS3, Sequi Einspritzung, COP, 4XAGT, I/O Extender MS..
Projekt: Calibra Turbo powerd by Netics GT-K 450, Laminova Ansaugbrücke, MS3, Sequi Einspritzung, COP, 4XAGT, I/O Extender MS..
Re: Projekt: Golf 2 Syncro 2,0l 16v Turbo
Ich denke ich werde das Saisonende etwa früher als den 31.10. einleiten...denn das Auto soll im Feb fertig sein und das Mittellager der Kardanwelle hat es auch hinter sich, zumal ich die nächsten Wochenenden keine Zeit habe mal eine nette ausfahrt zu machen...
auf dem Hauptplan für den Winter 12/13 steht:
- 4motion Antriebsstrang
- Ansaugbrücke ändern
- LLK ändern
- Innenraum ändern
auf dem Hauptplan für den Winter 12/13 steht:
- 4motion Antriebsstrang
- Ansaugbrücke ändern
- LLK ändern
- Innenraum ändern
Golf 2 4 Motion 2,0l 16v Turbo
MAXX ECU Race, DBW, VTG, LC, BLIP,
Golf 2 G60
KDFI 1.4 mit Original Kabelbaum
MAXX ECU Race, DBW, VTG, LC, BLIP,
Golf 2 G60
KDFI 1.4 mit Original Kabelbaum
Re: Projekt: Golf 2 Syncro 2,0l 16v Turbo
Es ging jetz doch alles schneller als gedacht, Das Spender Fahrzeug hängt auf der Schlachtbank,
am 03.10. ist Schlachtfest
->http://megasquirt.de/msforum/viewtopic.php?f=11&t=3895 
am 03.10. ist Schlachtfest
Golf 2 4 Motion 2,0l 16v Turbo
MAXX ECU Race, DBW, VTG, LC, BLIP,
Golf 2 G60
KDFI 1.4 mit Original Kabelbaum
MAXX ECU Race, DBW, VTG, LC, BLIP,
Golf 2 G60
KDFI 1.4 mit Original Kabelbaum
Re: Projekt: Golf 2 Syncro 2,0l 16v Turbo
So hier gehts auch weiter...
die ersten Schritten waren Motorhalter zu bauen, Hinterache "entkernen" und das Haldex Stellmodul zerlegen um die Logik zu verstehen...
hier das Getriebelager auf der Fahrerseite, der Prototyp hier ist soweit fertig.



hier sieht man den Halter vom Getriebe, auch hier ist der Prototyp ist fertig.


hier der vorder Halter

hier die Haldexsteller von innen.



nächste Woche gehts dann weiter mit Haltern für die Hinterachse und die Bearbeitung der neuen Schwungscheibe inkl anpassung der Kurbelwelle
die ersten Schritten waren Motorhalter zu bauen, Hinterache "entkernen" und das Haldex Stellmodul zerlegen um die Logik zu verstehen...
hier das Getriebelager auf der Fahrerseite, der Prototyp hier ist soweit fertig.



hier sieht man den Halter vom Getriebe, auch hier ist der Prototyp ist fertig.


hier der vorder Halter

hier die Haldexsteller von innen.



nächste Woche gehts dann weiter mit Haltern für die Hinterachse und die Bearbeitung der neuen Schwungscheibe inkl anpassung der Kurbelwelle
Golf 2 4 Motion 2,0l 16v Turbo
MAXX ECU Race, DBW, VTG, LC, BLIP,
Golf 2 G60
KDFI 1.4 mit Original Kabelbaum
MAXX ECU Race, DBW, VTG, LC, BLIP,
Golf 2 G60
KDFI 1.4 mit Original Kabelbaum
Re: Projekt: Golf 2 Syncro 2,0l 16v Turbo
welche aussengelenke bzw radnaben nimmst du?
TS 2.0.6 - MLV MS 3.3.02
-----------------------------------------
neues Projekt:
Turbo mit 16V
POWERED BY MS3
-----------------------------------------
neues Projekt:
Turbo mit 16V
POWERED BY MS3
Re: Projekt: Golf 2 Syncro 2,0l 16v Turbo
Da ich Plusachse fahre kann ich die Original TT Gelenke verwenden, die linke AW passt plug&play
hinten fahre ich die Original Syncro
hinten fahre ich die Original Syncro
Golf 2 4 Motion 2,0l 16v Turbo
MAXX ECU Race, DBW, VTG, LC, BLIP,
Golf 2 G60
KDFI 1.4 mit Original Kabelbaum
MAXX ECU Race, DBW, VTG, LC, BLIP,
Golf 2 G60
KDFI 1.4 mit Original Kabelbaum
Re: Projekt: Golf 2 Syncro 2,0l 16v Turbo
Und aussengelenke hinten?
Und Welle vorne rechts?
Und Welle vorne rechts?
TS 2.0.6 - MLV MS 3.3.02
-----------------------------------------
neues Projekt:
Turbo mit 16V
POWERED BY MS3
-----------------------------------------
neues Projekt:
Turbo mit 16V
POWERED BY MS3
Re: Projekt: Golf 2 Syncro 2,0l 16v Turbo
wer lesen kann ist klar im Vorteil
,
vorne rechts habe ich die TT AW um ca 35mm gekürzt, und hinten fahre ich die Original Golf 2 Syncro Aussengelenke
vorne rechts habe ich die TT AW um ca 35mm gekürzt, und hinten fahre ich die Original Golf 2 Syncro Aussengelenke
Golf 2 4 Motion 2,0l 16v Turbo
MAXX ECU Race, DBW, VTG, LC, BLIP,
Golf 2 G60
KDFI 1.4 mit Original Kabelbaum
MAXX ECU Race, DBW, VTG, LC, BLIP,
Golf 2 G60
KDFI 1.4 mit Original Kabelbaum
Re: Projekt: Golf 2 Syncro 2,0l 16v Turbo
4 loch hinten?
TS 2.0.6 - MLV MS 3.3.02
-----------------------------------------
neues Projekt:
Turbo mit 16V
POWERED BY MS3
-----------------------------------------
neues Projekt:
Turbo mit 16V
POWERED BY MS3
Re: Projekt: Golf 2 Syncro 2,0l 16v Turbo
Noch vierloch, baue aber auf 5loch um, die Naben haben die selbe innenverzahnung, bzw hinten sind die gleichen Antriebswellen verbaut, egal ob 4 oder 5 LochHHTC hat geschrieben:4 loch hinten?
Golf 2 4 Motion 2,0l 16v Turbo
MAXX ECU Race, DBW, VTG, LC, BLIP,
Golf 2 G60
KDFI 1.4 mit Original Kabelbaum
MAXX ECU Race, DBW, VTG, LC, BLIP,
Golf 2 G60
KDFI 1.4 mit Original Kabelbaum
- Dominik335i
- Beiträge: 1042
- Registriert: Di Mai 17, 2011 6:11 pm
Re: Projekt: Golf 2 Syncro 2,0l 16v Turbo
Kürzt du die Antriebwelle selbst oder lässt es machen? Hab das evtl. auch bald vor mir...Luheuser hat geschrieben:vorne rechts habe ich die TT AW um ca 35mm gekürzt
Caterham R400 Superlight (Rover 1,8l K Series NA)
232 PS @ 8.500 rpm vs. 480 kg
EFIgnition + Micro Lambda
232 PS @ 8.500 rpm vs. 480 kg
EFIgnition + Micro Lambda
Re: Projekt: Golf 2 Syncro 2,0l 16v Turbo
Ja habe ich selber gemacht, bei hohlwellen auch nicht so schwierigDominik335i hat geschrieben:Kürzt du die Antriebwelle selbst oder lässt es machen? Hab das evtl. auch bald vor mir...Luheuser hat geschrieben:vorne rechts habe ich die TT AW um ca 35mm gekürzt
Bolzen auf schrumpfpassung drehen, dann entsprechend zusammenfügen, und zusätzlich verschweißen
Golf 2 4 Motion 2,0l 16v Turbo
MAXX ECU Race, DBW, VTG, LC, BLIP,
Golf 2 G60
KDFI 1.4 mit Original Kabelbaum
MAXX ECU Race, DBW, VTG, LC, BLIP,
Golf 2 G60
KDFI 1.4 mit Original Kabelbaum
Re: Projekt: Golf 2 Syncro 2,0l 16v Turbo
Aktuell habe ich mich dran gemacht das neue Schwungrad der Leistung anzupassen, leider konnte ich meine alte Kurbewelle nicht wieder verwenden, diese ist noch in einem einwandfreinen Zustand nur passt der Lochkreis der von mir gemachten Zusatzbohrung für das alte Schwungrad zu dem neuen EMS des 02M Getriebe.
Daher musste ich eine meiner Ersatz Kurbelwellen entsprechend anpassen, dazu musste natürlich auch das EMS angepasst werden.
Aufgrund einer Passstiftbohrung macht es Sinn die Verschraubung des Schwungrades nicht 11 sondern nur auf 10 Schrauben anstatt der Serien 6 zu erweitern.
Zahnriemenseitig wurde das Gewinde von M14 auf M16 geändert.
Das ganze natürlich alles in eigen Arbeit
, ich habe mir nun alle Werkzeuge und Halter gebaut, wer sowas also auch haben möchte kann sich gerne melden 
hier die Bilder von der KW und dem SW
hier der "leere" Motorblock

hier die umgebohrte bzw erweiterte KW

hier die umgebohrte bzw erweitertes EMS

vergleich umgebohrtes SRE zu Orginal VW

hier sieht man auch das "etwas" leichter ist

SRE mit Mitnehmerscheibe

hier mal ein Vergleich Original zu Maximal modifiziert (abgedreht und 11 Fach Verschraubung)


Zudem habe ich das Getriebe geöffnet um die Hauptwelle zu verstärken, es wird ein Stahlbolzen eingeschrumpft dazu werde ich ein Pilotlager nachgerüstet, dazu muss ich an der Hauptwelle ein Führungsbolzen hinzu gefügt werden, das ist leider nicht ganz so leicht da die Welle extrem hart ist...
geöffnetes Getriebe mit rausgebauter Eingangswelle

Getriebewelle als Hohlwelle gebaut

hier mit eingeschrumpften Bolzen und zur Sicherheit verschweisst damit er nicht

Daher musste ich eine meiner Ersatz Kurbelwellen entsprechend anpassen, dazu musste natürlich auch das EMS angepasst werden.
Aufgrund einer Passstiftbohrung macht es Sinn die Verschraubung des Schwungrades nicht 11 sondern nur auf 10 Schrauben anstatt der Serien 6 zu erweitern.
Zahnriemenseitig wurde das Gewinde von M14 auf M16 geändert.
Das ganze natürlich alles in eigen Arbeit
hier die Bilder von der KW und dem SW
hier der "leere" Motorblock
hier die umgebohrte bzw erweiterte KW
hier die umgebohrte bzw erweitertes EMS
vergleich umgebohrtes SRE zu Orginal VW
hier sieht man auch das "etwas" leichter ist
SRE mit Mitnehmerscheibe
hier mal ein Vergleich Original zu Maximal modifiziert (abgedreht und 11 Fach Verschraubung)
Zudem habe ich das Getriebe geöffnet um die Hauptwelle zu verstärken, es wird ein Stahlbolzen eingeschrumpft dazu werde ich ein Pilotlager nachgerüstet, dazu muss ich an der Hauptwelle ein Führungsbolzen hinzu gefügt werden, das ist leider nicht ganz so leicht da die Welle extrem hart ist...
geöffnetes Getriebe mit rausgebauter Eingangswelle
Getriebewelle als Hohlwelle gebaut
hier mit eingeschrumpften Bolzen und zur Sicherheit verschweisst damit er nicht
Golf 2 4 Motion 2,0l 16v Turbo
MAXX ECU Race, DBW, VTG, LC, BLIP,
Golf 2 G60
KDFI 1.4 mit Original Kabelbaum
MAXX ECU Race, DBW, VTG, LC, BLIP,
Golf 2 G60
KDFI 1.4 mit Original Kabelbaum
Re: Projekt: Golf 2 Syncro 2,0l 16v Turbo
Ich mache immer mehr Baustellen auf, Frei nach dem Motto: Wenn man ehh mal dran ist macht man "mal eben" den anderen Kram auch mit
Aktuelle hänge ich an dem Problem die Getriebewelle mit einem Bolzen für das Nadellager zu versehen... Die Welle ist ein wirklich hartes Zeug... in den nächsten Tagen werden ich mal eine Firma kontaktieren die Senkerodieren anbieten...
Inzwischen habe ich den Motor/Getriebe mal testweise rein gehängt um die Ladeluftkühlung und Wasserkühlung anzugehen.
Plan ist den Abluft vom WK noch oben durch die Haube zu machen, da aber beim 2er Golf der Kühler Schräg drin steht musst ich erst mal Halter anfertigen um den Kühler gerade zu setzen.
Da ich wieder auf W-llk umbaue hat sich hier auch einiges getan, der W-llk sitzt nun unter dem Luftfilterkasten auf der Fahrerseite, Halter sind soweit fertig.
Der Luftfilterkasten war mir die ganze Zeit schon ein Dorn im Auge (stumpfes 76er Rohr in den Kasten geklebt)
Also war es die gelegenheit was neues zu bauen. Ich werde den Grundrahmen zur Aufnahme des Filters vom Original übernehmen, den Rest werde ich in GFK laminieren (Positive, verlohrene Form).
Die Groben Formen sind fertig, jetzt muss ich das ganz "nur" noch verrunden und bisschen Detail Arbeit an der Form machen.
Die Ansaugung wird vorbei an den Kühlern hinter dem Frontgrill erfolgen

Hier kann man erkennen wo die Trennung erfolgt


vorderer untere Teil vom LufiKa

Deckel mit Abgang zum Turbo


den W-LLK werde ich mit eine gescheiten Pumpe versorgen, die Pumpe ist die Haupt WaPu aus einem 335i mit N54 Motor.
Nun meine Frage an die BMW wissenden die hier mit lesen, wie ist die Pinbelegung von dem Ding, im Stecker der Pumpe sind alle vier nummeriert
Teilenummer der Pumpe 11517588885
und sieht so aus:

Turboladermässig wird auch eine Änderung kommen, die grösse bleibt gleich, ich werde nur auf ein Twinscroll Gehäuse umbauen, da der Krümmer nun nicht mehr passt muss und es keinen für meine Twinscroll version gibt werde ich auch diesen bauen (mit einem Kollegen der Schweissen kann wie ein Gott)...
25 Rohrbögen sind schon bestellt
Aktuelle hänge ich an dem Problem die Getriebewelle mit einem Bolzen für das Nadellager zu versehen... Die Welle ist ein wirklich hartes Zeug... in den nächsten Tagen werden ich mal eine Firma kontaktieren die Senkerodieren anbieten...
Inzwischen habe ich den Motor/Getriebe mal testweise rein gehängt um die Ladeluftkühlung und Wasserkühlung anzugehen.
Plan ist den Abluft vom WK noch oben durch die Haube zu machen, da aber beim 2er Golf der Kühler Schräg drin steht musst ich erst mal Halter anfertigen um den Kühler gerade zu setzen.
Da ich wieder auf W-llk umbaue hat sich hier auch einiges getan, der W-llk sitzt nun unter dem Luftfilterkasten auf der Fahrerseite, Halter sind soweit fertig.
Der Luftfilterkasten war mir die ganze Zeit schon ein Dorn im Auge (stumpfes 76er Rohr in den Kasten geklebt)
Also war es die gelegenheit was neues zu bauen. Ich werde den Grundrahmen zur Aufnahme des Filters vom Original übernehmen, den Rest werde ich in GFK laminieren (Positive, verlohrene Form).
Die Groben Formen sind fertig, jetzt muss ich das ganz "nur" noch verrunden und bisschen Detail Arbeit an der Form machen.
Die Ansaugung wird vorbei an den Kühlern hinter dem Frontgrill erfolgen
Hier kann man erkennen wo die Trennung erfolgt
vorderer untere Teil vom LufiKa
Deckel mit Abgang zum Turbo
den W-LLK werde ich mit eine gescheiten Pumpe versorgen, die Pumpe ist die Haupt WaPu aus einem 335i mit N54 Motor.
Nun meine Frage an die BMW wissenden die hier mit lesen, wie ist die Pinbelegung von dem Ding, im Stecker der Pumpe sind alle vier nummeriert
Teilenummer der Pumpe 11517588885
und sieht so aus:
Turboladermässig wird auch eine Änderung kommen, die grösse bleibt gleich, ich werde nur auf ein Twinscroll Gehäuse umbauen, da der Krümmer nun nicht mehr passt muss und es keinen für meine Twinscroll version gibt werde ich auch diesen bauen (mit einem Kollegen der Schweissen kann wie ein Gott)...
25 Rohrbögen sind schon bestellt
Golf 2 4 Motion 2,0l 16v Turbo
MAXX ECU Race, DBW, VTG, LC, BLIP,
Golf 2 G60
KDFI 1.4 mit Original Kabelbaum
MAXX ECU Race, DBW, VTG, LC, BLIP,
Golf 2 G60
KDFI 1.4 mit Original Kabelbaum
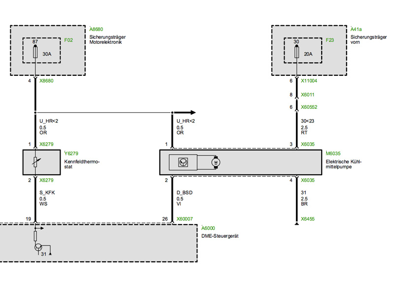
Re: Projekt: Golf 2 Syncro 2,0l 16v Turbo
hier der schaltplan von dem dingLuheuser hat geschrieben:...die Pumpe ist die Haupt WaPu aus einem 335i mit N54 Motor.
Nun meine Frage an die BMW wissenden die hier mit lesen, wie ist die Pinbelegung von dem Ding, im Stecker der Pumpe sind alle vier nummeriert
Teilenummer der Pumpe 11517588885
- Dateianhänge
-
- wapu.jpg (100.74 KiB) 7430 mal betrachtet