MinMS Leiterplatten
-
gravedigger
- Beiträge: 1377
- Registriert: Mo Okt 01, 2007 7:31 pm
- Wohnort: Augsburg
Re: MinMS Leiterplatten
ich drucke das morgen mal aus und lege es auf die minims.
VW Käfer - TYP4 2.4l - MS2 V3Board - MS Extra 2.x
Lambretta Li TS1 - 0.23l - Microsquirt V3 - MS Extra 3.3.2
Serveta SX200 TS1 0.24l Microsquirt V3 MS Extra 3.3.4
VW Käfer 1200 30PS mit Aisin AMR500 Microspuirt V3 MS Extra
Lambretta Li TS1 - 0.23l - Microsquirt V3 - MS Extra 3.3.2
Serveta SX200 TS1 0.24l Microsquirt V3 MS Extra 3.3.4
VW Käfer 1200 30PS mit Aisin AMR500 Microspuirt V3 MS Extra
Re: MinMS Leiterplatten
Hallo zusammen,
@ Ronny
Könntest Du mir die Eagle Dateien der MiniMs (Schematic, Board) mal zukommen lassen?
Oder jemand der diese hat...
Gruß
ToddyG
@ Ronny
Könntest Du mir die Eagle Dateien der MiniMs (Schematic, Board) mal zukommen lassen?
Oder jemand der diese hat...
Gruß
ToddyG
Re: MinMS Leiterplatten
Hi ToddyG,ToddyG hat geschrieben:Hallo zusammen,
@ Ronny
Könntest Du mir die Eagle Dateien der MiniMs (Schematic, Board) mal zukommen lassen?
Oder jemand der diese hat...
Gruß
ToddyG
habe leider keine Eagle Daten, sondern nur die Protol aus dem Forum.
Gruß Ronny
Re: MinMS Leiterplatten
Hallo,
durch einen Tipp vom Gravedigger bin ich auf diese Sammelbestellung gestoßen und möchte gerne mitmachen.
1x MiniMS Platine
1x AMP Stecker
1x AMP Buchse
1x LM 1815
1x VR Platine
Für was wird denn der 4250 benötigt?
Danke und Gruß
Bugbear
durch einen Tipp vom Gravedigger bin ich auf diese Sammelbestellung gestoßen und möchte gerne mitmachen.
1x MiniMS Platine
1x AMP Stecker
1x AMP Buchse
1x LM 1815
1x VR Platine
Für was wird denn der 4250 benötigt?
Danke und Gruß
Bugbear
VW Käfer - Typ1 2027ccm - EFIgnition46 - MS2extra 3.4.4 - Alpha-N- SLC DIY2 von 14point7.com
-
gravedigger
- Beiträge: 1377
- Registriert: Mo Okt 01, 2007 7:31 pm
- Wohnort: Augsburg
Re: MinMS Leiterplatten
der ist für den druck zuständig.
VW Käfer - TYP4 2.4l - MS2 V3Board - MS Extra 2.x
Lambretta Li TS1 - 0.23l - Microsquirt V3 - MS Extra 3.3.2
Serveta SX200 TS1 0.24l Microsquirt V3 MS Extra 3.3.4
VW Käfer 1200 30PS mit Aisin AMR500 Microspuirt V3 MS Extra
Lambretta Li TS1 - 0.23l - Microsquirt V3 - MS Extra 3.3.2
Serveta SX200 TS1 0.24l Microsquirt V3 MS Extra 3.3.4
VW Käfer 1200 30PS mit Aisin AMR500 Microspuirt V3 MS Extra
Re: MinMS Leiterplatten
Okay, dann möchte ich den bitte auch gern dazu bestellen.
VW Käfer - Typ1 2027ccm - EFIgnition46 - MS2extra 3.4.4 - Alpha-N- SLC DIY2 von 14point7.com
Re: MinMS Leiterplatten
Hi Leute,
habe mal bei http://de.futureelectronics.com/de/Tech ... TOR2685097 den MC908GP32CPE rausgesucht,
der kostet als DIP40 nur 5,25€.
Edit: Kann man das MSII Daughterboard nicht selber machen? Oder kann man den Processor nicht so einfach Progen wie den alten.
Gruß Ronny
habe mal bei http://de.futureelectronics.com/de/Tech ... TOR2685097 den MC908GP32CPE rausgesucht,
der kostet als DIP40 nur 5,25€.
Edit: Kann man das MSII Daughterboard nicht selber machen? Oder kann man den Processor nicht so einfach Progen wie den alten.
Gruß Ronny
Re: MinMS Leiterplatten
Hallo
Bei einer Sammelbestellung der Stecker, -Buchsen, Sicherungshalter und Relaise währe ich auch dabei!
Danke
Gruß
Bei einer Sammelbestellung der Stecker, -Buchsen, Sicherungshalter und Relaise währe ich auch dabei!
Danke
Gruß
-
gravedigger
- Beiträge: 1377
- Registriert: Mo Okt 01, 2007 7:31 pm
- Wohnort: Augsburg
Re: MinMS Leiterplatten
relais und sicherungshalter (muss man dann schräg auflöten) bekommt man doch bei reichelt oder conrad.
VW Käfer - TYP4 2.4l - MS2 V3Board - MS Extra 2.x
Lambretta Li TS1 - 0.23l - Microsquirt V3 - MS Extra 3.3.2
Serveta SX200 TS1 0.24l Microsquirt V3 MS Extra 3.3.4
VW Käfer 1200 30PS mit Aisin AMR500 Microspuirt V3 MS Extra
Lambretta Li TS1 - 0.23l - Microsquirt V3 - MS Extra 3.3.2
Serveta SX200 TS1 0.24l Microsquirt V3 MS Extra 3.3.4
VW Käfer 1200 30PS mit Aisin AMR500 Microspuirt V3 MS Extra
-
The-Dragon
- Beiträge: 140
- Registriert: Mo Jul 16, 2007 2:25 pm
- Wohnort: Lischeid
- Kontaktdaten:
Re: MinMS Leiterplatten
So habe mal ein wenig experimentiert.
Ist gar nicht so einfach einen Sockel-Adapter zu bauen wenn das Mainboard (MiniMS R0.4) so kleine Löcher hat.
Ich wollte nicht drei Sockel übereinander stecken wie das bei dem Bild auf der GPZ-Seite ist.
Also habe ich überlegt man könnte Buchsen- und Stiftleisten verwenden. So wie bei meiner C-Control.

Das hält eigentlich ganz gut. Ich habe die Kontakte absichtlich nur rechts neben die CPU geplant, um evtl. Das Erweiterungsboard mit Flachkabel (alla Festplatte) zu verbinden.
Außerdem ist links eh kein Platz.

Die vorläufigen Eagle-Daten gibt es hier:
Adapterhttp://www.streetsurfer.de/Daten_Alg/Mi ... dapter.rar
Erweiterunghttp://www.streetsurfer.de/Daten_Alg/Mi ... terung.rar
Für diejenigen unter euch die kein Eagle haben, mache ich nachher noch mal ein Hardcopy.
Ist gar nicht so einfach einen Sockel-Adapter zu bauen wenn das Mainboard (MiniMS R0.4) so kleine Löcher hat.
Ich wollte nicht drei Sockel übereinander stecken wie das bei dem Bild auf der GPZ-Seite ist.
Also habe ich überlegt man könnte Buchsen- und Stiftleisten verwenden. So wie bei meiner C-Control.

Das hält eigentlich ganz gut. Ich habe die Kontakte absichtlich nur rechts neben die CPU geplant, um evtl. Das Erweiterungsboard mit Flachkabel (alla Festplatte) zu verbinden.
Außerdem ist links eh kein Platz.

Die vorläufigen Eagle-Daten gibt es hier:
Adapterhttp://www.streetsurfer.de/Daten_Alg/Mi ... dapter.rar
Erweiterunghttp://www.streetsurfer.de/Daten_Alg/Mi ... terung.rar
Für diejenigen unter euch die kein Eagle haben, mache ich nachher noch mal ein Hardcopy.
- porschekäfer
- Beiträge: 317
- Registriert: Do Okt 26, 2006 1:32 pm
- Wohnort: Bühl
Re: MinMS Leiterplatten
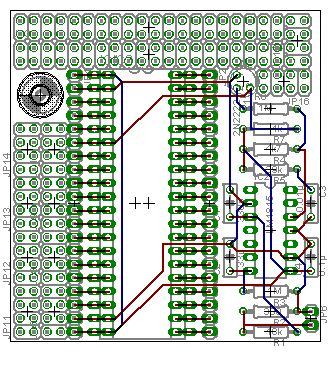
Ich habe auch nochmals den Adapter angepasst. Sollte man nicht versuchen alles auf eine Platine zu machen. Ich habe aber leider keine Maße der miniMS.
- Dateianhänge
-
- adapter_minims.gif (15.91 KiB) 7357 mal betrachtet
__________________________________
1600i ACD Käfer, MS2 V3.0 + eigene Erweiterungsplatinen + Alugehäuse, Lambda von Knödler, HC06 Bluetoothmodul
2,8 Typ4 Käfer, 45mm Drosselklappen, Spartan 2
http://www.porschekaefer.blogspot.com
1600i ACD Käfer, MS2 V3.0 + eigene Erweiterungsplatinen + Alugehäuse, Lambda von Knödler, HC06 Bluetoothmodul
2,8 Typ4 Käfer, 45mm Drosselklappen, Spartan 2
http://www.porschekaefer.blogspot.com
-
The-Dragon
- Beiträge: 140
- Registriert: Mo Jul 16, 2007 2:25 pm
- Wohnort: Lischeid
- Kontaktdaten:
Re: MinMS Leiterplatten
@Porschekäfer: Nicht alles auf eine Platine - Deshalb habe ich mir das mit zwei getrennten Platinen vorgestellt.
Vom CPU-Adapter zur Erweiterung mit Flachkabel oder Brücken (Sind ja nur Signale - keine Leistung).
Bis jetzt habe ich nur zwei mal die VR-Schaltung, möchte aber noch vier BIP373 für COP integrieren.
Die Abmessungen z.Zt. betragen ca.65x80mm (passt also zwischen MSII und den AMP-Stecker).
Ach ja, die MiniMS ist 85mm breit.
Vom CPU-Adapter zur Erweiterung mit Flachkabel oder Brücken (Sind ja nur Signale - keine Leistung).
Bis jetzt habe ich nur zwei mal die VR-Schaltung, möchte aber noch vier BIP373 für COP integrieren.
Die Abmessungen z.Zt. betragen ca.65x80mm (passt also zwischen MSII und den AMP-Stecker).
Ach ja, die MiniMS ist 85mm breit.
Re: MinMS Leiterplatten
Morgen,porschekäfer hat geschrieben:Ich habe auch nochmals den Adapter angepasst. Sollte man nicht versuchen alles auf eine Platine zu machen. Ich habe aber leider keine Maße der miniMS.
die Mini-MS ist 135x80mm groß.
Ob man beides auf eine baut oder geteilt, denke das ist geschmakssache.
Mir gefällt es besser wenn alles auf einer ist, wgeen der Montage.
Ich richte mich da aber nach der algemeinheit.
Gruß Ronny
der wieder einen 14h tag vor sich hat.
-
The-Dragon
- Beiträge: 140
- Registriert: Mo Jul 16, 2007 2:25 pm
- Wohnort: Lischeid
- Kontaktdaten:
Re: MinMS Leiterplatten
Hat den niemand die Eagle-Dateien von der MiniMS?
Ich würde gerne die Löcher für die CPU größer machen und das Adaptermodul mit Stapelleisten verbinden.
http://www.reichelt.de/?;ACTION=3;LA=2; ... d09baacd7f
Dann gäbe es nur noch eine Steckverbindung und der Rest wäre gelötet.
Ich würde gerne die Löcher für die CPU größer machen und das Adaptermodul mit Stapelleisten verbinden.
http://www.reichelt.de/?;ACTION=3;LA=2; ... d09baacd7f
Dann gäbe es nur noch eine Steckverbindung und der Rest wäre gelötet.
Re: MinMS Leiterplatten
Hi,The-Dragon hat geschrieben:Hat den niemand die Eagle-Dateien von der MiniMS?
Ich würde gerne die Löcher für die CPU größer machen und das Adaptermodul mit Stapelleisten verbinden.
http://www.reichelt.de/?;ACTION=3;LA=2; ... d09baacd7f
Dann gäbe es nur noch eine Steckverbindung und der Rest wäre gelötet.
was brauchen die für ein Lochdurchmesser?
Ich kann die Datei der Mini auf Arbeit bearbeiten, da haben wir Protell.
Gruß Ronny