Golf 1 1,8l 16V Einzeldrossel und Einzelzündspulen
Re: Golf 1 1,8l 16V Einzeldrossel und Einzelzündspulen
Also mit Spark Output = Going Low (Normal) hab ich keinen Zündfunken...
Anbei mein Datensatz:
Gruß Steffen
Anbei mein Datensatz:
Gruß Steffen
Golf 1 16V EDK mit COP mit integrierten Treibern
MS 3.2.4
Microsquirt V2.0
MS 3.2.4
Microsquirt V2.0
Re: Golf 1 1,8l 16V Einzeldrossel und Einzelzündspulen
also ich hab´s nochmal mit Spark Output "Going Low" versucht. Sobald ich die Zündung einschalte (Motor dreht noch nicht) habe ich dann ein ununterbrochenes 5V Signal zu den Zündspulen. Die Spulen haben dann auch einen dauerhaften Zündfunken wenn ich sie anschließe. Bei "Going High" hab ich ein 0,125V Signal...
Ich hab beide Masseleitungen der Zündspulen an den Karosseriemassepunkt angeschlossen. Die 3 Masseleitungen der MS gehen auf den selben Massepunkt (eigentlich ist alles auf diesen Massepunkt angeschlossen mit Ausnahme der Sensoren) zusätzlich hab ich noch die Motormasse, und Batteriemasse an die Karosserie angeschlossen.
Also entweder stimmt etwas mit meinem Signalausgang der MS nicht oder ich hab ein Verkabelungsfehler. Wobei ich dann nicht versteh warums mit "Going High" zuerst funktionier...
Kann mir jemand helfen?
Ich hab beide Masseleitungen der Zündspulen an den Karosseriemassepunkt angeschlossen. Die 3 Masseleitungen der MS gehen auf den selben Massepunkt (eigentlich ist alles auf diesen Massepunkt angeschlossen mit Ausnahme der Sensoren) zusätzlich hab ich noch die Motormasse, und Batteriemasse an die Karosserie angeschlossen.
Also entweder stimmt etwas mit meinem Signalausgang der MS nicht oder ich hab ein Verkabelungsfehler. Wobei ich dann nicht versteh warums mit "Going High" zuerst funktionier...
Kann mir jemand helfen?
Golf 1 16V EDK mit COP mit integrierten Treibern
MS 3.2.4
Microsquirt V2.0
MS 3.2.4
Microsquirt V2.0
Re: Golf 1 1,8l 16V Einzeldrossel und Einzelzündspulen
So ich bin´s mal wieder,
hab jetzt seit längerem mal wieder an meinem "Problemkind" gearbeitet. Hab mir ein Oszi gekauft und die Signale vom Hall-Sensor und zu den Zündspulen gemessen...
Der Hallsensor hab ich an Optoin+ und Optoin- angeschlossen, zusätzlich braucht der Hallsensor noch eine 5V Pullup Versorgung. Die hab ich vom TPS Senosr Vref abgezweigt und ein 510R Widerstand dazwischen gelötet. Damit hab ich ein schönes Drehzahlsignal allerdings liegt das bei 2,8V und nicht bei 5V.
Das Ignition Signal ist seltsamerweise auch nur 2,8V anstatt 5V. Ich bin schon seit einigen Wochen mit Matt Cramer von Diyautotune in Kontakt. Der meinte das die 2,8V vom Hallsensorsignal nicht´s mit den 2,8V des Ignition Signal zu tun haben kann. So langsam hab ich alles durchgecheckt komm aber nicht auf den Fehler.
Warum bekomm ich mit der Microsquirt nur ein 2,8V Ignitionsignal? Eigentlich sollte die Microsquirt doch direkt ein 5V Signal produzieren ohne irgendwelche 5V Pullup´s, so wurde es mir zumindest vom Verkäufer (Diyautotune) bestätigt.
Gruß Steffen
hab jetzt seit längerem mal wieder an meinem "Problemkind" gearbeitet. Hab mir ein Oszi gekauft und die Signale vom Hall-Sensor und zu den Zündspulen gemessen...
Der Hallsensor hab ich an Optoin+ und Optoin- angeschlossen, zusätzlich braucht der Hallsensor noch eine 5V Pullup Versorgung. Die hab ich vom TPS Senosr Vref abgezweigt und ein 510R Widerstand dazwischen gelötet. Damit hab ich ein schönes Drehzahlsignal allerdings liegt das bei 2,8V und nicht bei 5V.
Das Ignition Signal ist seltsamerweise auch nur 2,8V anstatt 5V. Ich bin schon seit einigen Wochen mit Matt Cramer von Diyautotune in Kontakt. Der meinte das die 2,8V vom Hallsensorsignal nicht´s mit den 2,8V des Ignition Signal zu tun haben kann. So langsam hab ich alles durchgecheckt komm aber nicht auf den Fehler.
Warum bekomm ich mit der Microsquirt nur ein 2,8V Ignitionsignal? Eigentlich sollte die Microsquirt doch direkt ein 5V Signal produzieren ohne irgendwelche 5V Pullup´s, so wurde es mir zumindest vom Verkäufer (Diyautotune) bestätigt.
Gruß Steffen
Golf 1 16V EDK mit COP mit integrierten Treibern
MS 3.2.4
Microsquirt V2.0
MS 3.2.4
Microsquirt V2.0
Re: Golf 1 1,8l 16V Einzeldrossel und Einzelzündspulen
deine vref beträgt aber 5v?
du misst das signal mit dem ozzy?
du hast ein stim?
du misst das signal mit dem ozzy?
du hast ein stim?
wenn du die pullups für die transistoren die die spulen steuern auch an vref hängen hast schonfiesdachs hat geschrieben: Ich bin schon seit einigen Wochen mit Matt Cramer von Diyautotune in Kontakt. Der meinte das die 2,8V vom Hallsensorsignal nicht´s mit den 2,8V des Ignition Signal zu tun haben kann.
Re: Golf 1 1,8l 16V Einzeldrossel und Einzelzündspulen
jup Vref ist 5V das passt.
ja ich messe mit nem Oszi.
nein ich hab leider kein Stim.
ich hab derzeit keine pullups für die spulen. werde jetzt aber versuchen mit 5v+10kR auf Ignout zu gehen und von LogicLevelOutput auf IgnitionDriverOutput zu wechseln. (Going high werde ich dann auf Going low setzen)
Den Tipp hab ich von Peter (no-limits)
Falls das klappt geb ich wieder Bescheid!
ja ich messe mit nem Oszi.
nein ich hab leider kein Stim.
ich hab derzeit keine pullups für die spulen. werde jetzt aber versuchen mit 5v+10kR auf Ignout zu gehen und von LogicLevelOutput auf IgnitionDriverOutput zu wechseln. (Going high werde ich dann auf Going low setzen)
Den Tipp hab ich von Peter (no-limits)
Falls das klappt geb ich wieder Bescheid!
Golf 1 16V EDK mit COP mit integrierten Treibern
MS 3.2.4
Microsquirt V2.0
MS 3.2.4
Microsquirt V2.0
Re: Golf 1 1,8l 16V Einzeldrossel und Einzelzündspulen
wenn du dir den schaltplan anschaust
http://www.msextra.com/doc/general/micr ... chems.html
dann siehst du auf 9/10 die ansteuerung der zündausgänge
wie hast du da die jumper gesetzt?
http://www.msextra.com/doc/general/micr ... chems.html
dann siehst du auf 9/10 die ansteuerung der zündausgänge
wie hast du da die jumper gesetzt?
Re: Golf 1 1,8l 16V Einzeldrossel und Einzelzündspulen
Hast du die VW-Spulen direkt ohne irgendwas dazwischen am Prozessor hängen? Das ist nicht nur gefährlich für den Prozessor wegen "externer Einflüsse", sondern erklärt auch die niedrige Spannung... die Spulen haben einen Pulldown von gerade mal ein paar hundert Ohm. Da schafft es ein Prozessorpin nicht gegen an zu treiben, die Last ist viel zu groß für den! Deswegen wird im MS-Extra-Manual ja auch ein PNP-Transistor zwischengeschaltet, der genug Dampf hat die Spulen zu treiben.
Den 510Ohm Pullup beim Hallsensor find ich auch recht klein... normal sollte es da auch was im Bereich 1-10kOhm tun.
Genauso wird 10kOhm für die Spulen via Ignitiontreiber nichts bringen, da der Pulldown in den Spulen wesentlich kleiner ist.
Den 510Ohm Pullup beim Hallsensor find ich auch recht klein... normal sollte es da auch was im Bereich 1-10kOhm tun.
Genauso wird 10kOhm für die Spulen via Ignitiontreiber nichts bringen, da der Pulldown in den Spulen wesentlich kleiner ist.
Re: Golf 1 1,8l 16V Einzeldrossel und Einzelzündspulen
@tooly: Die Jumper waren bisher auf 2+3 gesetzt (LogicLevelOutput)
@dridders: Richtig ich hab die Spulen direkt angeschlossen. Bisher wurde mir gesagt dass ich mit ner Microsquirt Einzelzündspulen direkt ansteuern kann ohne irgendeine Schaltung dazwischen. Deshalb hab ich mich eigentlich auch für die Microsquirt entschieden... Du sagt mir jetzt dass ich noch einen PNP-Transistor (was immer das ist)
dazwischen schalten muss? So langsam bin ich echt verwirrt...
Die Spulen haben glaub einen Wiederstand von 350Ohm.
Den 510Ohm Wiederstand hab ich erst gestern eingebaut bisher war dort ein 1kOhm drin aber das Signal ist mit dem 510R besser. Werd aber nächste Woche mal noch ein paar größere Probieren.
Ich weiß jetzt ehrlich gesagt nicht was ich machen soll entweder ich versuch das was no-limit mir gesagt hab oder ich versuch den Vorschlag von dridders....
Ich nehm mal an das ich mir folgende Schaltung wie im MS2Extra Manual beschrieben bauen muss:
Wie gesagt mir wurde beim Verkauf extra gesagt dass die Microsquirt dei 5V Pullup Schaltung schon integriert hat. Deshalb hab ich diesen Teil des Manual bisher nicht beachtet.
Die Schaltung die mir no-limits vorgeschlagen hat wäre indemfall für Zündspulen die auf Masse geschaltet werden (Widerstand größer 500Ohm) versteh ich das richtig? Mein Spulen haben 350Ohm ich verwende indemfall die 5V Pullup schaltung.
Wie schaut die Schaltung denn bei ner Microsquirt aus?
R26 ist bei mir VRIN+
R29 ist bei mit Inj1
Ich finde bei mir weder ein SPR4 noch ist hier beschrieben auf welchen Pin des Jumpers ich den PNP-Transistor anschließen soll.
Gruß
@dridders: Richtig ich hab die Spulen direkt angeschlossen. Bisher wurde mir gesagt dass ich mit ner Microsquirt Einzelzündspulen direkt ansteuern kann ohne irgendeine Schaltung dazwischen. Deshalb hab ich mich eigentlich auch für die Microsquirt entschieden... Du sagt mir jetzt dass ich noch einen PNP-Transistor (was immer das ist)
Die Spulen haben glaub einen Wiederstand von 350Ohm.
Den 510Ohm Wiederstand hab ich erst gestern eingebaut bisher war dort ein 1kOhm drin aber das Signal ist mit dem 510R besser. Werd aber nächste Woche mal noch ein paar größere Probieren.
Ich weiß jetzt ehrlich gesagt nicht was ich machen soll entweder ich versuch das was no-limit mir gesagt hab oder ich versuch den Vorschlag von dridders....
Ich nehm mal an das ich mir folgende Schaltung wie im MS2Extra Manual beschrieben bauen muss:
Wie gesagt mir wurde beim Verkauf extra gesagt dass die Microsquirt dei 5V Pullup Schaltung schon integriert hat. Deshalb hab ich diesen Teil des Manual bisher nicht beachtet.
Die Schaltung die mir no-limits vorgeschlagen hat wäre indemfall für Zündspulen die auf Masse geschaltet werden (Widerstand größer 500Ohm) versteh ich das richtig? Mein Spulen haben 350Ohm ich verwende indemfall die 5V Pullup schaltung.
Wie schaut die Schaltung denn bei ner Microsquirt aus?
R26 ist bei mir VRIN+
R29 ist bei mit Inj1
Ich finde bei mir weder ein SPR4 noch ist hier beschrieben auf welchen Pin des Jumpers ich den PNP-Transistor anschließen soll.
Gruß
Golf 1 16V EDK mit COP mit integrierten Treibern
MS 3.2.4
Microsquirt V2.0
MS 3.2.4
Microsquirt V2.0
Re: Golf 1 1,8l 16V Einzeldrossel und Einzelzündspulen
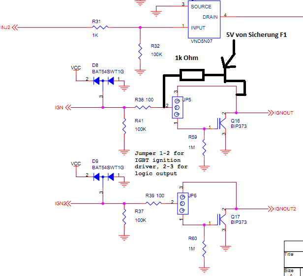
Also gemäß den Plänen auf microsquirt.info gehst du bei LogicLevel direkt auf den Prozessor. Das reicht für die VW-Spulen in meinen Augen nicht aus. Also entweder die Schaltung aus dem Extra-Manual (von deinem Bild), oder wie von Peter vorgeschlagen den Treiber in der µs aktivieren und extern einen 5V Pullup nachschalten... wobei ich erstere Lösung für sauberer halte, gerade wegen den kleinen Pulldowns in der Spule und dem somit kleinen Pullup den du verwenden müsstest und den ständigen Strömen die dann fließen.
Du müsstest den unteren Zweig aus dem Bild nehmen, also 1k Widerstand an Ignition(2) der µs, von dort auf den 2N4033, von dem aus dann auf die Spule.
Du müsstest den unteren Zweig aus dem Bild nehmen, also 1k Widerstand an Ignition(2) der µs, von dort auf den 2N4033, von dem aus dann auf die Spule.
Re: Golf 1 1,8l 16V Einzeldrossel und Einzelzündspulen
ok soweit kapiert.
Kann ich dann einfach auf R38 und R39 bzw. jeweils auf Pin2 der Jumper mit dem 1k Widerstand dann auf den 2N4033 und dann auf Pin 3 des Jumpers der dann ja direkt auf den Augang IngOut geht bzw. auf Pin2 des BIP´s? Die 5V für den 2N4033 nehm ich dann von der Sicherung F1.
Kann ich dann einfach auf R38 und R39 bzw. jeweils auf Pin2 der Jumper mit dem 1k Widerstand dann auf den 2N4033 und dann auf Pin 3 des Jumpers der dann ja direkt auf den Augang IngOut geht bzw. auf Pin2 des BIP´s? Die 5V für den 2N4033 nehm ich dann von der Sicherung F1.
Golf 1 16V EDK mit COP mit integrierten Treibern
MS 3.2.4
Microsquirt V2.0
MS 3.2.4
Microsquirt V2.0
Re: Golf 1 1,8l 16V Einzeldrossel und Einzelzündspulen
Ja, kannst machen, oder du tauscht R38/R39 gegen 1kOhm aus, dann brauchste nur den Transistor an den Jumper anlöten und keinen extra Widerstand mehr.
Re: Golf 1 1,8l 16V Einzeldrossel und Einzelzündspulen
die Dinger sind bei der Microsquirt so winzig dass ich noch nichtmal die Nummern auf dem Mainboard lesen kann. Ich werd an wohl direkt an Pin2 und 3 des Jumpers gehen die sind etwas größer!
Danke für die Hilfe bin gespannt ob er dann richtig läuft!
Danke für die Hilfe bin gespannt ob er dann richtig läuft!
Golf 1 16V EDK mit COP mit integrierten Treibern
MS 3.2.4
Microsquirt V2.0
MS 3.2.4
Microsquirt V2.0
Re: Golf 1 1,8l 16V Einzeldrossel und Einzelzündspulen
wenn du den 2N4033 nicht bekommst kannst du auch einen bc558 nehmen
Re: Golf 1 1,8l 16V Einzeldrossel und Einzelzündspulen
hab das ganze meinem Nachbarn gegeben der Bestellt den 2N4033. Ich trau mir so kleine Teile nicht zu löten...
Werde berichten ob´s geklappt hat!
Jetzt muss ich nur noch meine Innovate rausschmeißen und was funktionsfähiges einbauen dann kanns losgehen! *freu*
Werde berichten ob´s geklappt hat!
Jetzt muss ich nur noch meine Innovate rausschmeißen und was funktionsfähiges einbauen dann kanns losgehen! *freu*
Golf 1 16V EDK mit COP mit integrierten Treibern
MS 3.2.4
Microsquirt V2.0
MS 3.2.4
Microsquirt V2.0
- Metaworld82
- Beiträge: 775
- Registriert: Mi Okt 04, 2006 7:18 pm
- Wohnort: Kronach
Re: Golf 1 1,8l 16V Einzeldrossel und Einzelzündspulen
Warum immer so massiv auf der LC-1 rumgehackt wird kann ich echt nicht nachvollziehen. Hast du keinen Bekannten der sich mit MS auskennt oder nen erfahren User hier der dir mal Live zur Seite stehen kann?
Biete Zusatzborads für 4-Bar Map Sensor incl. Barokorrekt, AGT Anzeigen für MS/KDFI, Sequi Umbau, mehr auf Anfrage möglich.
Projekt: Calibra Turbo powerd by Netics GT-K 450, Laminova Ansaugbrücke, MS3, Sequi Einspritzung, COP, 4XAGT, I/O Extender MS..
Projekt: Calibra Turbo powerd by Netics GT-K 450, Laminova Ansaugbrücke, MS3, Sequi Einspritzung, COP, 4XAGT, I/O Extender MS..