Toyota MR2 mit 4A-GE auf MS - jetzt auf MS2
Re: Toyota MR2 mit 4A-GE auf MS - jetzt auf MS2
Moin Maren,
ist deine Platine noch die Mini MS?
Den Tiefpass zwischen Opto-Koppler und Drehzahl-Eingang hast du damals, als Pigga das Problem hatte, geändert? Der hatte eine zu niedrige Grenzfrequenz und der Kondensator ist mit 10nF zu groß. Wir haben den gegen 1nF getauscht und gut war.
Prüfe das mal, ggfs. mit dem Oszi und einem Frequenzgenerator oder Stim...
CU Carsten
ist deine Platine noch die Mini MS?
Den Tiefpass zwischen Opto-Koppler und Drehzahl-Eingang hast du damals, als Pigga das Problem hatte, geändert? Der hatte eine zu niedrige Grenzfrequenz und der Kondensator ist mit 10nF zu groß. Wir haben den gegen 1nF getauscht und gut war.
Prüfe das mal, ggfs. mit dem Oszi und einem Frequenzgenerator oder Stim...
CU Carsten
Re: Toyota MR2 mit 4A-GE auf MS - jetzt auf MS2
Hi Carsten,
jupp, noch immer die gute alte Mini-MS. Hab noch eine Platine und einen neuen MS1-µC übrig, btw
Gutes Stichwort! Ich bin mir zwar recht sicher, das Signal aktuell NACH dem Optokoppler einzuspeisen, das heißt aber natürlich nicht, dass da nicht noch irgendwelche Kapazitäten aktiv sind.
Mir ist es gelungen, so ein Event gestern mal zu loggen. 5x Sync loss mit Reason 2, dann war Ende. Bin mir allerdings nicht mehr ganz sicher, ob die MS2 da nicht einfach aus Sicherheitsgründen die Arbeit verweigert und einen Power-Cycle verlangt, oder ob sie wirklich dabei abgeschossen wird.
Mein Reflex ist inzwischen, schnell die Zündung aus und anzumachen, denn mein Anlasser verweigert heiß des öfteren mal die Arbeit (noch so eine Bautelle...
)
Gruß
Maren
P.S.: hab gestern noch das VE-Table1 endlich mal auf 16x16 umgestellt und per Autotune etwas anpassen lassen. Zwischendurch kurz gehalten und was eingekauft, danach war von "Untimed injection" auf "Semi-Seq" umgestellt und der Bock lief megafett. Boah, hab ich mich erschrocken, hab mich schon Injektoren testen sehen. Komisch manchmal, die Software
P.P.S.: ich hab derzeit nur den MegaLogViewer lite, lohnt das Upgrade auf MS oder gar HD? Ich könnte TS dann auch auf HD hochziehen, da gibt's ganz nette Bundles.
jupp, noch immer die gute alte Mini-MS. Hab noch eine Platine und einen neuen MS1-µC übrig, btw
Gutes Stichwort! Ich bin mir zwar recht sicher, das Signal aktuell NACH dem Optokoppler einzuspeisen, das heißt aber natürlich nicht, dass da nicht noch irgendwelche Kapazitäten aktiv sind.
Mir ist es gelungen, so ein Event gestern mal zu loggen. 5x Sync loss mit Reason 2, dann war Ende. Bin mir allerdings nicht mehr ganz sicher, ob die MS2 da nicht einfach aus Sicherheitsgründen die Arbeit verweigert und einen Power-Cycle verlangt, oder ob sie wirklich dabei abgeschossen wird.
Mein Reflex ist inzwischen, schnell die Zündung aus und anzumachen, denn mein Anlasser verweigert heiß des öfteren mal die Arbeit (noch so eine Bautelle...
Gruß
Maren
P.S.: hab gestern noch das VE-Table1 endlich mal auf 16x16 umgestellt und per Autotune etwas anpassen lassen. Zwischendurch kurz gehalten und was eingekauft, danach war von "Untimed injection" auf "Semi-Seq" umgestellt und der Bock lief megafett. Boah, hab ich mich erschrocken, hab mich schon Injektoren testen sehen. Komisch manchmal, die Software
P.P.S.: ich hab derzeit nur den MegaLogViewer lite, lohnt das Upgrade auf MS oder gar HD? Ich könnte TS dann auch auf HD hochziehen, da gibt's ganz nette Bundles.
Re: Toyota MR2 mit 4A-GE auf MS - jetzt auf MS2
Also Tunerstudio Ultra kann ich empfehlen, da sind ganz coole Features drin, die ich von der EMU kenne und bei TS vermisst hatte. Der Dynoview und logger usw sind schon cool. Megalogviewer HD ist meiner Ansicht nach nicht unbeding nötig, aber geil zu haben. MLV HD ist halt sehr cool für leute die franksidebike zb
Da kann man je nach kreativität echt eine Menge anfangen, aber mir fehlt da die Geduld. Werde aber damit auch noch spielen. Aber MLV ohne HD lohnt sich definitiv, gerade wenn du mal deine VE überarbeiten willst, damit arbeite ich lieber als mit autotune.
Wenn du gerne Zeit mit abstimmen verbringst, kauf einfach alles TS Ultra und MLV HD und spiel bisschen rum, und wenn du gute tricks hast, machst du einen Thread auf und ich mach das dann nach
Wenn du gerne Zeit mit abstimmen verbringst, kauf einfach alles TS Ultra und MLV HD und spiel bisschen rum, und wenn du gute tricks hast, machst du einen Thread auf und ich mach das dann nach
(OO==[][]==OO)
e30 335i m30 turbo
Holset HX55, ENEM 300° M7 Nockenwelle, Sequenziell,
MS3x | launch control | boost control | Traction Control | CAN EGT
e30 335i m30 turbo
Holset HX55, ENEM 300° M7 Nockenwelle, Sequenziell,
MS3x | launch control | boost control | Traction Control | CAN EGT
Re: Toyota MR2 mit 4A-GE auf MS - jetzt auf MS2
Gut, dann plane ich mal Budget einOezyB hat geschrieben:Also Tunerstudio Ultra kann ich empfehlen, da sind ganz coole Features drin, die ich von der EMU kenne und bei TS vermisst hatte. Der Dynoview und logger usw sind schon cool. Megalogviewer HD ist meiner Ansicht nach nicht unbeding nötig, aber geil zu haben. MLV HD ist halt sehr cool für leute die franksidebike zbDa kann man je nach kreativität echt eine Menge anfangen, aber mir fehlt da die Geduld. Werde aber damit auch noch spielen. Aber MLV ohne HD lohnt sich definitiv, gerade wenn du mal deine VE überarbeiten willst, damit arbeite ich lieber als mit autotune.
Wenn du gerne Zeit mit abstimmen verbringst, kauf einfach alles TS Ultra und MLV HD und spiel bisschen rum, und wenn du gute tricks hast, machst du einen Thread auf und ich mach das dann nach
Ich probiere zwar auch gerne viel aus und habe immer neue Ideen, was man so machen könnte, aber ich schaffe es nicht mal, ein solides Grund-Setup aufzustellen. Oft kaufe ich irgendwelchen Kram dafür (Leerlauf-Steller, Drosselklappensteller, Luftmassenmesser, Universalschalldämpfer - nur um mal Dinge für den MR2 aufzuzählen), der dann Staub ansetzt. Sobald der Wagen einigermaßen läuft, drehe ich drei Runden, dann klappt wieder was nicht und dann ist Winterschlaf angesagt. Gerne auch mal schon ab Juli... sieht man auch daran, wie unregelmäßig ich hier aufschlage
Re: Toyota MR2 mit 4A-GE auf MS - jetzt auf MS2
So, ich muss mich korrigieren: die CPU schmiert nicht ab, es dauert nur eine Weile, bis die MS wieder synct. Hab das hier im Log mal festgehalten, bei Sekunde 297 geht der Spuk los.
Desweiteren hab ich endlich kapiert, warum meine Schubabschaltung entweder in der Stadt oder auf der Landstraße/Autobahn funktioniert, ich sie aber nicht so abgestimmt bekomme, dass beides smooth läuft: die Drosselklappen schließen im Schiebebetrieb bei höheren Drehzahlen nicht, TPS bleibt bei 2-3% hängen
Auffällig finde ich auch diese AFR-Schwinger in Richtung fett, jedesmal, wenn ich vom Gas gebe. Auffälligkeiten bei den Einspritzzeiten sehe ich aber keine?!
Zu guter Letzt habe ich noch manchmal ein "sprotzen", kurze Verpuffungen in den Auspuff, wenn ich aus dem Schiebebetrieb wieder Gas gebe, fällt euch dazu vielleicht auch was ein?
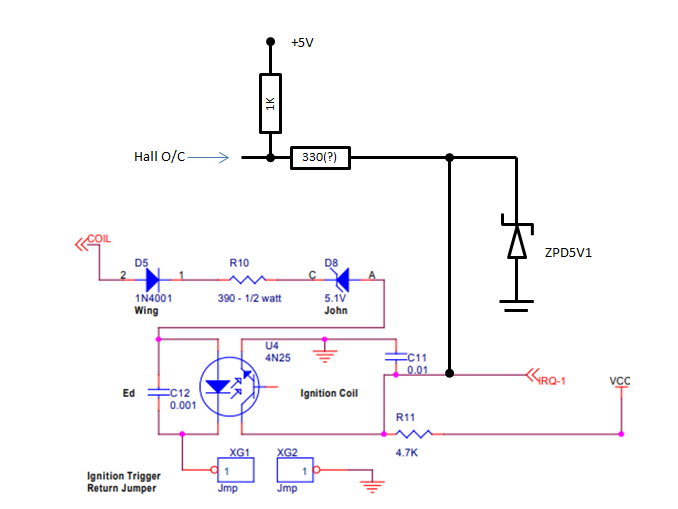
Carsten, das wird's sein! Ich habe mir gerade mal meine Notizen angesehen, mein Eingang sieht so aus: Ich heize dann mal den Lötkolben an und tausche C11 aus.Carsten hat geschrieben: Den Tiefpass zwischen Opto-Koppler und Drehzahl-Eingang hast du damals, als Pigga das Problem hatte, geändert? Der hatte eine zu niedrige Grenzfrequenz und der Kondensator ist mit 10nF zu groß. Wir haben den gegen 1nF getauscht und gut war.
Desweiteren hab ich endlich kapiert, warum meine Schubabschaltung entweder in der Stadt oder auf der Landstraße/Autobahn funktioniert, ich sie aber nicht so abgestimmt bekomme, dass beides smooth läuft: die Drosselklappen schließen im Schiebebetrieb bei höheren Drehzahlen nicht, TPS bleibt bei 2-3% hängen
Auffällig finde ich auch diese AFR-Schwinger in Richtung fett, jedesmal, wenn ich vom Gas gebe. Auffälligkeiten bei den Einspritzzeiten sehe ich aber keine?!
Zu guter Letzt habe ich noch manchmal ein "sprotzen", kurze Verpuffungen in den Auspuff, wenn ich aus dem Schiebebetrieb wieder Gas gebe, fällt euch dazu vielleicht auch was ein?
- Dateianhänge
-
- 2018-05-10_15.21.54_MR2_MS2-ITB.msq
- (119.7 KiB) 992-mal heruntergeladen
-
- 2018-05-10_09.28.39.msl
- (4.25 MiB) 920-mal heruntergeladen
Re: Toyota MR2 mit 4A-GE auf MS - jetzt auf MS2
Ups, wollte C11 gerade ausbauen - der ist gar nicht mehr drin, genausowenig wie R11.
Ist vermutlich schlau, da einen 1nF reinzumachen und ggf. einen 10k Pull-Down?!
EDIT:
Hat mir ja keine Ruhe gelassen...
Das Improvastionsprodukt (s.o.) ist rausgeflogen und ich habe es jetzt in Anlehnung an das B&G Orignal so neu verdrahtet:

Wobei ich als P/U 1k genommen, R10 auf 180k abgesenkt und C11 auf 1nF verkleinert hab. Motor läuft schon mal wieder wie gehabt, bin gespannt, was der "Begrenzer" sagt.
Diese VW Hallsensoren im silbernen Gehäuse, sind das vielleicht 12V-Typen? Ich weiß nicht mehr genau, womit ich den versorge, aber der P/U liegt definitiv nut auf 5V.
Wenn das alles nix hilft, spiele ich mal mit dem Abstand Sensor-Zahn rum...
Die DK-Anlenkmechanik habe ich mir auch noch mal gekrallt und die Rückholfeder zwei Umdrehungen mehr vorgespannt. Hoffentlich hilfts.
Ist vermutlich schlau, da einen 1nF reinzumachen und ggf. einen 10k Pull-Down?!
EDIT:
Hat mir ja keine Ruhe gelassen...
Das Improvastionsprodukt (s.o.) ist rausgeflogen und ich habe es jetzt in Anlehnung an das B&G Orignal so neu verdrahtet:

Wobei ich als P/U 1k genommen, R10 auf 180k abgesenkt und C11 auf 1nF verkleinert hab. Motor läuft schon mal wieder wie gehabt, bin gespannt, was der "Begrenzer" sagt.
Diese VW Hallsensoren im silbernen Gehäuse, sind das vielleicht 12V-Typen? Ich weiß nicht mehr genau, womit ich den versorge, aber der P/U liegt definitiv nut auf 5V.
Wenn das alles nix hilft, spiele ich mal mit dem Abstand Sensor-Zahn rum...
Die DK-Anlenkmechanik habe ich mir auch noch mal gekrallt und die Rückholfeder zwei Umdrehungen mehr vorgespannt. Hoffentlich hilfts.
Re: Toyota MR2 mit 4A-GE auf MS - jetzt auf MS2
WTF?
Die MS2 hat (im Gegensatz zur MS1) ja einstellbare Noise-Filter mit einer Default-Stützstelle bei 5500rpm, genau dort, wo meine Probleme anfangen?
Jungs, das hättet ihr mir mal früher sagen können
Boah, bin ICH blöd 
Die MS2 hat (im Gegensatz zur MS1) ja einstellbare Noise-Filter mit einer Default-Stützstelle bei 5500rpm, genau dort, wo meine Probleme anfangen?
Jungs, das hättet ihr mir mal früher sagen können
Re: Toyota MR2 mit 4A-GE auf MS - jetzt auf MS2
Ok, der Filter war es nicht. Wenn ich den erweitere oder deaktiviere, dann dreht er zwar bis 6200-6500, bekommt dann aber üble Fehlzündungen.
Der Toothlogger sieht dann schlagartig so aus: Ein "Bild" vorher war das Signal noch traumhaft: Wenn die Drehzahl fällt, dann erholt er sich irgendwann, den Moment kann man hier sehen: Irgendeiner noch eine Idee, was ich tun könnte, ohne Trail&Error oder ein Oszi ins Auto zu bauen?
Der Toothlogger sieht dann schlagartig so aus: Ein "Bild" vorher war das Signal noch traumhaft: Wenn die Drehzahl fällt, dann erholt er sich irgendwann, den Moment kann man hier sehen: Irgendeiner noch eine Idee, was ich tun könnte, ohne Trail&Error oder ein Oszi ins Auto zu bauen?
Re: Toyota MR2 mit 4A-GE auf MS - jetzt auf MS2
ChristianK war so nett, mich auf einen peinlichen Fehler aufmerksam zu machen, den ich die ganze Zeit fast absichtlich übersehen hatte: natürlich hab ich auf die falsche Flanke getriggert
Das ist mir beim Umstieg von MS1 auf MS2 passiert. Naja, ist gefixt, Triger-Zeitpunkt neu kalibriert und das Auto fährt sich ingesamt sanfter - logisch, Zündkennfeld stimmt ja jetzt wieder.
Wo ich dabei war, habe ich auch den P/U für den Hall-Sensor auf 12V gelegt und den Abstand Sensor-Zahn überprüft: liegt zwischen 1 und 2 mm.
Nichtsdestotrotz, das Problem bei 5k5min^-1 löst es nicht
Jetzt baue ich wohl erstmal die Ansaugung auf Serien-Mono-DK zurück, damit ich eine Chance auf H-Kennzeichen habe, dann sehen wir weiter.
Das ist mir beim Umstieg von MS1 auf MS2 passiert. Naja, ist gefixt, Triger-Zeitpunkt neu kalibriert und das Auto fährt sich ingesamt sanfter - logisch, Zündkennfeld stimmt ja jetzt wieder.
Wo ich dabei war, habe ich auch den P/U für den Hall-Sensor auf 12V gelegt und den Abstand Sensor-Zahn überprüft: liegt zwischen 1 und 2 mm.
Nichtsdestotrotz, das Problem bei 5k5min^-1 löst es nicht
Jetzt baue ich wohl erstmal die Ansaugung auf Serien-Mono-DK zurück, damit ich eine Chance auf H-Kennzeichen habe, dann sehen wir weiter.
Re: Toyota MR2 mit 4A-GE auf MS - jetzt auf MS2
ui ui ui diese kack drehzahlprobleme, habe gerade auch an einer ms2 in einem Lupo 16vt Probleme mit dem Drehzahlsignal zu kämpfen.. ich dachte die Zeiten der Drehzahlsignal-Probleme sei vorbei
Da du schon so tief in der Materie bist, hast du wahrscheinlich die üblichen Verdächtigen schon überprüft? Sowas wie Noise durch Zündung zb.. Ich fahre 5kOhm Zündkabel und 5kOhm an den Kerzen und habe aber auch das max9926 board (oder irgendsoeine Bezeichnung halt
)
Beim Lupo zB hab ich dieses Typische Einbrechen des Drehzahlsignals ab 4500 -5000rpm zb. Da ist ein gebasteltes Triggerrad vorne an der Scheibe und ein ungeschirmter VR Sensor dran, das auch wirklich bis zum Steuergerät geschirmt ist.
Die üblichen Verdächtigen wären in dem Fall:
-Widerstand in VR-Minus-Leitung
-Widerstand zwischen VR - und VR +
-Sensorabstand
-Zündkabel und Kerzen in jeweils 5kOhm
-Sensorabstand
-Noise filter
Bei den Noise Filter Einstellungen kann man bisschen rumspielen. Ich hatte mir damals eine Excel gebastelt und ausgerechnet, wieviel Zeit von Zahn zu Zahnin Abhängigkeit von der Drehzahl vergeht. Diese Daten dann in die Noise-Filter übertragen. Hast du das bei dir auch so gemacht? Natürlich muss die Kurve ein Wenig kleiner sein, er ignoriert halt alle Signale, die innerhalb von 2 plausiblen Signalen auftreten. Die Standardeinstellungen sind dann ja natürlich bedingt nützlich, da das ja vom Triggerrad abhängt.
Dazu gibt's noch weitere Einstellungen und Optionen beim Noise filter, die ich jetzt nicht so gut kenne, aber bei einigen gut geholfen haben sollen (laut diesem Internet)
Nur mal so als Anregung.
Weisst du denn, ob es überhaupt ein Nois-Problem ist? Oder kann es einfach am Sensor oder an der Schaltung liegen? Ich kenne mich mit den Schaltungen nicht so gut aus, meine Patentlösung war bisher ein VR-Sensor mit 10k in der VR- Leitung und der Max IC zum drehzahlaufbereitung.
Gruß
Özy
PS: ich hab jetzt nicht deinen ganzen Thread durchgelesen, falls du das alles schon durch hast, habe ich umsonst 5 Minuten lang hier rumgetippt
Da du schon so tief in der Materie bist, hast du wahrscheinlich die üblichen Verdächtigen schon überprüft? Sowas wie Noise durch Zündung zb.. Ich fahre 5kOhm Zündkabel und 5kOhm an den Kerzen und habe aber auch das max9926 board (oder irgendsoeine Bezeichnung halt
Beim Lupo zB hab ich dieses Typische Einbrechen des Drehzahlsignals ab 4500 -5000rpm zb. Da ist ein gebasteltes Triggerrad vorne an der Scheibe und ein ungeschirmter VR Sensor dran, das auch wirklich bis zum Steuergerät geschirmt ist.
Die üblichen Verdächtigen wären in dem Fall:
-Widerstand in VR-Minus-Leitung
-Widerstand zwischen VR - und VR +
-Sensorabstand
-Zündkabel und Kerzen in jeweils 5kOhm
-Sensorabstand
-Noise filter
Bei den Noise Filter Einstellungen kann man bisschen rumspielen. Ich hatte mir damals eine Excel gebastelt und ausgerechnet, wieviel Zeit von Zahn zu Zahnin Abhängigkeit von der Drehzahl vergeht. Diese Daten dann in die Noise-Filter übertragen. Hast du das bei dir auch so gemacht? Natürlich muss die Kurve ein Wenig kleiner sein, er ignoriert halt alle Signale, die innerhalb von 2 plausiblen Signalen auftreten. Die Standardeinstellungen sind dann ja natürlich bedingt nützlich, da das ja vom Triggerrad abhängt.
Dazu gibt's noch weitere Einstellungen und Optionen beim Noise filter, die ich jetzt nicht so gut kenne, aber bei einigen gut geholfen haben sollen (laut diesem Internet)
Nur mal so als Anregung.
Weisst du denn, ob es überhaupt ein Nois-Problem ist? Oder kann es einfach am Sensor oder an der Schaltung liegen? Ich kenne mich mit den Schaltungen nicht so gut aus, meine Patentlösung war bisher ein VR-Sensor mit 10k in der VR- Leitung und der Max IC zum drehzahlaufbereitung.
Gruß
Özy
PS: ich hab jetzt nicht deinen ganzen Thread durchgelesen, falls du das alles schon durch hast, habe ich umsonst 5 Minuten lang hier rumgetippt
(OO==[][]==OO)
e30 335i m30 turbo
Holset HX55, ENEM 300° M7 Nockenwelle, Sequenziell,
MS3x | launch control | boost control | Traction Control | CAN EGT
e30 335i m30 turbo
Holset HX55, ENEM 300° M7 Nockenwelle, Sequenziell,
MS3x | launch control | boost control | Traction Control | CAN EGT
Re: Toyota MR2 mit 4A-GE auf MS - jetzt auf MS2
Moin Özy,
ich hab die letzten Tage einiges probiert, auch mit tatkräftigem remote-support von ChristianK.
Zusammengefasst: es kann nur noch noise von der Zündung, ein defekter Sensor oder ein minimal zu großer Abstand Sensor-Zahn sein. In der MS bin ich alle Schaltungsvarianten durch, gleiches gilt für die Software-Einstellungen.
Ich wollte dann heute den Kabelbaum etwas umstricken und hab den Schrumpfschlauch um den Stecker für den Hall-Sensor abgemacht:
Hab mir jetzt erstmal Entriegelungswerkzeug für die JPT bestellt. Früher hatte ich das Zeug auf der Arbeit, jetzt muss ich in der eigenen Garage aufrüsten
ich hab die letzten Tage einiges probiert, auch mit tatkräftigem remote-support von ChristianK.
Zusammengefasst: es kann nur noch noise von der Zündung, ein defekter Sensor oder ein minimal zu großer Abstand Sensor-Zahn sein. In der MS bin ich alle Schaltungsvarianten durch, gleiches gilt für die Software-Einstellungen.
Ich wollte dann heute den Kabelbaum etwas umstricken und hab den Schrumpfschlauch um den Stecker für den Hall-Sensor abgemacht:
Hab mir jetzt erstmal Entriegelungswerkzeug für die JPT bestellt. Früher hatte ich das Zeug auf der Arbeit, jetzt muss ich in der eigenen Garage aufrüsten
Re: Toyota MR2 mit 4A-GE auf MS - jetzt auf MS2
das ist natürlich ärgerlich, vielleicht war der Pin im Betrieb schon nach Innen gedrückt worden? Ich drück dir die Daumen, diese Drehzahlsignalprobleme sind sehr ätzend.
(OO==[][]==OO)
e30 335i m30 turbo
Holset HX55, ENEM 300° M7 Nockenwelle, Sequenziell,
MS3x | launch control | boost control | Traction Control | CAN EGT
e30 335i m30 turbo
Holset HX55, ENEM 300° M7 Nockenwelle, Sequenziell,
MS3x | launch control | boost control | Traction Control | CAN EGT
Re: Toyota MR2 mit 4A-GE auf MS - jetzt auf MS2
Um hier mal ein Update zu bringen, ich hab heute einen Durchbruch erzielt, glaube ich!
Und zwar habe ich einfach mal "Tach period rejection" deaktiviert und oh Wunder, ich kann die µs für den Filter sogar in Richtung realistischer Zeiten bringen und der Motor dreht frei durch - jedenfalls bis 7000 min-1, weiter habe ich ihm noch nicht zugemutet
Der herausgerutschte Pin war übrigens unschuldig, wurde aber natürlich repariert.
Und zwar habe ich einfach mal "Tach period rejection" deaktiviert und oh Wunder, ich kann die µs für den Filter sogar in Richtung realistischer Zeiten bringen und der Motor dreht frei durch - jedenfalls bis 7000 min-1, weiter habe ich ihm noch nicht zugemutet
Der herausgerutschte Pin war übrigens unschuldig, wurde aber natürlich repariert.
Re: Toyota MR2 mit 4A-GE auf MS - jetzt auf MS2
Hat jemand einen Tipp für ein 2-poliges Leerlaufregelventil mit 8-10mm Schlauchanschlüssen?
An meiner Drosselklappe ist ein 8er Schlauchanschluss übrig (Leerlaufanhebung für die nicht verbaute Klimaanlage), wenn der offen ist, dreht mein Motor ca. 1500. Den würde ich gerne nutzen und das VW-Ventil wirkt dagegen etwas überdimensioniert...
An meiner Drosselklappe ist ein 8er Schlauchanschluss übrig (Leerlaufanhebung für die nicht verbaute Klimaanlage), wenn der offen ist, dreht mein Motor ca. 1500. Den würde ich gerne nutzen und das VW-Ventil wirkt dagegen etwas überdimensioniert...
Re: Toyota MR2 mit 4A-GE auf MS - jetzt auf MS2
So, hier geht es langsam weiter.
Ich hab nach 16 Jahren, die ich das Auto nun habe, endlich herausgefunden, dass das bislang wenig beachtete Teil unten an meiner Drosselklappe mit den nicht angeschlossenen Kühlwasseranschlüssen ein Kaltlaufventil mit Thermowachs ist
. Da es ohne Wasser eigentlich nicht schließen sollte, fahre ich wohl meinen ganzen Leerlauf darüber, jedenfalls solange, bis es dann im Motorraum sehr warm wird und es doch etwas schließt. Das äußert sich z.B. darin, dass der Motor nach einem Warmstart die erste Zeit kaum anbleiben will
Wird also Zeit, das Ding rauszuwerfen und gegen etwas besser regelbares zu ersetzen. Ein bereits vorhandenes Leerlaufanhebeventil mit einem 4mm Schlauch hat sich als wirkungslos erwiesen, auch wenn es beim Serienmotor wohl 100 rpm ausmachen soll.
Ein Freund hat mir seine Reserve-DK samt Thermowachs-Ventil geliehen und so konnte ich die Flansch-Kontur abzeichnen. Der dritte Prototyp aus dem 3D-Drucker passte dann auch perfekt, so dass ich in Alu gehen konnte.




Jetzt noch Dichtungen schnitzen und dann wird's die Tage getestet
Ich hab nach 16 Jahren, die ich das Auto nun habe, endlich herausgefunden, dass das bislang wenig beachtete Teil unten an meiner Drosselklappe mit den nicht angeschlossenen Kühlwasseranschlüssen ein Kaltlaufventil mit Thermowachs ist
Wird also Zeit, das Ding rauszuwerfen und gegen etwas besser regelbares zu ersetzen. Ein bereits vorhandenes Leerlaufanhebeventil mit einem 4mm Schlauch hat sich als wirkungslos erwiesen, auch wenn es beim Serienmotor wohl 100 rpm ausmachen soll.
Ein Freund hat mir seine Reserve-DK samt Thermowachs-Ventil geliehen und so konnte ich die Flansch-Kontur abzeichnen. Der dritte Prototyp aus dem 3D-Drucker passte dann auch perfekt, so dass ich in Alu gehen konnte.
Jetzt noch Dichtungen schnitzen und dann wird's die Tage getestet
- Dateianhänge
-
- IMG-20200628-WA0017.jpg
- (439.73 KiB) Noch nie heruntergeladen
-
- IMG-20200628-WA0003.jpg
- (169.14 KiB) Noch nie heruntergeladen
-
- 20200628_121820.jpg
- (464.87 KiB) Noch nie heruntergeladen
-
- 20200628_121730.jpg
- (546.38 KiB) Noch nie heruntergeladen