Bauteile PWM Converter Board
Bauteile PWM Converter Board
Hallo,
da ich immer wieder über den Einstellbereich des Leerlaufreglers ärgere wollte ich mal das Converter Board testen.
Leider finde ich keine komplette Stückliste.
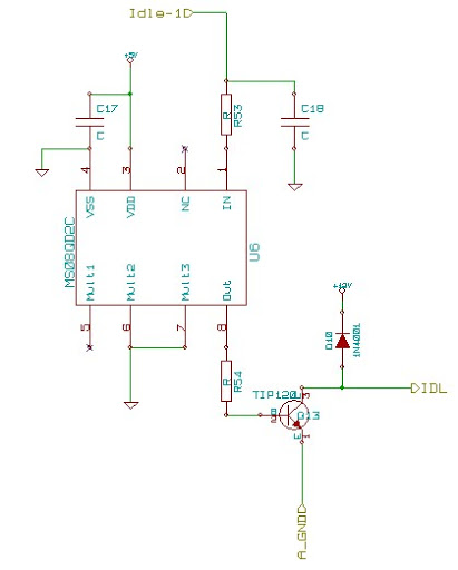
Als Anlage einen Schaltplan, leider fehlen die Widerstands- und Kondensatorwerte.
Kann jemand die Werte ergänzen?
Grüße aus Trier
Stefan
da ich immer wieder über den Einstellbereich des Leerlaufreglers ärgere wollte ich mal das Converter Board testen.
Leider finde ich keine komplette Stückliste.
Als Anlage einen Schaltplan, leider fehlen die Widerstands- und Kondensatorwerte.
Kann jemand die Werte ergänzen?
Grüße aus Trier
Stefan
- Dateianhänge
-
- pwm_converter1 Schaltplan.jpg (30.32 KiB) 9257 mal betrachtet
Chamonix Spyder 550, Motor 2,1L VW 2E,
MS2 V3.0, ms2extra_pre3.3alpha4_gslender_v2.6b,Tuner Studio 2.2.06
Edis, Ansaugbrücke: MFT + Eigenbaubrücke mit ZDK , LC1, G60 Einspritzventile, Zylinderkopf ABA bearbeitet Schrick 276
MS2 V3.0, ms2extra_pre3.3alpha4_gslender_v2.6b,Tuner Studio 2.2.06
Edis, Ansaugbrücke: MFT + Eigenbaubrücke mit ZDK , LC1, G60 Einspritzventile, Zylinderkopf ABA bearbeitet Schrick 276
Re: Bauteile PWM Converter Board
du meinst doch dieses board?
http://jbperf.com/pwm_converter/index.html
wenn du das bestellst ist doch alles dabei?
http://jbperf.com/pwm_converter/index.html
wenn du das bestellst ist doch alles dabei?
Re: Bauteile PWM Converter Board
Hallo,
ja genau. Uns sicher ist alles dabei. Nur dafür extra in in den USA bestellen?
Lieferzeit / Versandkosten.
Darum die Frage nach einer Stückliste.
Grüße von Stefan.
ja genau. Uns sicher ist alles dabei. Nur dafür extra in in den USA bestellen?
Lieferzeit / Versandkosten.
Darum die Frage nach einer Stückliste.
Grüße von Stefan.
Chamonix Spyder 550, Motor 2,1L VW 2E,
MS2 V3.0, ms2extra_pre3.3alpha4_gslender_v2.6b,Tuner Studio 2.2.06
Edis, Ansaugbrücke: MFT + Eigenbaubrücke mit ZDK , LC1, G60 Einspritzventile, Zylinderkopf ABA bearbeitet Schrick 276
MS2 V3.0, ms2extra_pre3.3alpha4_gslender_v2.6b,Tuner Studio 2.2.06
Edis, Ansaugbrücke: MFT + Eigenbaubrücke mit ZDK , LC1, G60 Einspritzventile, Zylinderkopf ABA bearbeitet Schrick 276
Re: Bauteile PWM Converter Board
Versandkosten hielten sich in Grenzen, angekommen wars bei mir nach 3 Tagen.
Gruß Dennis
Gruß Dennis
Re: Bauteile PWM Converter Board
du brauchst aber auch noch den controllerspyder550 hat geschrieben:ja genau. Uns sicher ist alles dabei. Nur dafür extra in in den USA bestellen?
Lieferzeit / Versandkosten.
Darum die Frage nach einer Stückliste.
und da muss auch noch die firmeware drauf
widerstände sind da nicht das problem
da kannst du für beide 1k nehmen
c18 kannst du weg lassen
c17 100nf
Re: Bauteile PWM Converter Board
Hallo,
ok die Sache mit der Firmware war mir so nicht bewusst. Also doch bestellen.
Ist es denn wirklich auch eine Verbesserung?
Danke für die Infos.
ok die Sache mit der Firmware war mir so nicht bewusst. Also doch bestellen.
Ist es denn wirklich auch eine Verbesserung?
Danke für die Infos.
Chamonix Spyder 550, Motor 2,1L VW 2E,
MS2 V3.0, ms2extra_pre3.3alpha4_gslender_v2.6b,Tuner Studio 2.2.06
Edis, Ansaugbrücke: MFT + Eigenbaubrücke mit ZDK , LC1, G60 Einspritzventile, Zylinderkopf ABA bearbeitet Schrick 276
MS2 V3.0, ms2extra_pre3.3alpha4_gslender_v2.6b,Tuner Studio 2.2.06
Edis, Ansaugbrücke: MFT + Eigenbaubrücke mit ZDK , LC1, G60 Einspritzventile, Zylinderkopf ABA bearbeitet Schrick 276
Re: Bauteile PWM Converter Board
Hi.
Bei den alten "Leerlaufzigarren" mit diesem federbelasteten Kolben hatte ich ganz gute Erfahrungen mit dem Converter Board. Ein Grund könnte sein, dass diese Dinger eine recht hohe Frequenz zum Arbeiten brauchen.
Bei diesen neueren LL Reglern mit diesem "Drehschieber" funktionierte es bei mir mit der niedrigen Grundfrequenz der MS2 absolut problemlos.
Grundsätzlich musst Du bedenken, dass die LL Regler wohl einen bestimmten % Bereich haben, in dem sie am, besten arbeiten.
Welche Firmware nutzt du? Welche Art der Leerlauf Regelung?
Bei den alten "Leerlaufzigarren" mit diesem federbelasteten Kolben hatte ich ganz gute Erfahrungen mit dem Converter Board. Ein Grund könnte sein, dass diese Dinger eine recht hohe Frequenz zum Arbeiten brauchen.
Bei diesen neueren LL Reglern mit diesem "Drehschieber" funktionierte es bei mir mit der niedrigen Grundfrequenz der MS2 absolut problemlos.
Grundsätzlich musst Du bedenken, dass die LL Regler wohl einen bestimmten % Bereich haben, in dem sie am, besten arbeiten.
Welche Firmware nutzt du? Welche Art der Leerlauf Regelung?
Re: Bauteile PWM Converter Board
Hallo,
ich habe es bestellt.
Ich nutze nur PWM Warmlauf.
Da ich aber sehr viel an Schwungmasse verloren habe passiert es schon mal das er beim Fahren mit Licht und zuschalten der Lüfter einfach der Motor aus geht.
Also wäre Closed Loop die Lösung.
Ich brauche das ganze aber nicht zu beginnen wenn kleinste Änderungen der Pulsdauer große Drehzahländerungen bewirken.
ms2extra_pre3.3alpha4_gslender_v2.6b
Grüße von Stefan
ich habe es bestellt.
Ich nutze nur PWM Warmlauf.
Da ich aber sehr viel an Schwungmasse verloren habe passiert es schon mal das er beim Fahren mit Licht und zuschalten der Lüfter einfach der Motor aus geht.
Also wäre Closed Loop die Lösung.
Ich brauche das ganze aber nicht zu beginnen wenn kleinste Änderungen der Pulsdauer große Drehzahländerungen bewirken.
ms2extra_pre3.3alpha4_gslender_v2.6b
Grüße von Stefan
Chamonix Spyder 550, Motor 2,1L VW 2E,
MS2 V3.0, ms2extra_pre3.3alpha4_gslender_v2.6b,Tuner Studio 2.2.06
Edis, Ansaugbrücke: MFT + Eigenbaubrücke mit ZDK , LC1, G60 Einspritzventile, Zylinderkopf ABA bearbeitet Schrick 276
MS2 V3.0, ms2extra_pre3.3alpha4_gslender_v2.6b,Tuner Studio 2.2.06
Edis, Ansaugbrücke: MFT + Eigenbaubrücke mit ZDK , LC1, G60 Einspritzventile, Zylinderkopf ABA bearbeitet Schrick 276
Re: Bauteile PWM Converter Board
Welche Regler bieten sich da an?pigga hat geschrieben: Bei diesen neueren LL Reglern mit diesem "Drehschieber" funktionierte es bei mir mit der niedrigen Grundfrequenz der MS2 absolut problemlos.
mfg Daniel
Spaßgerät: 1.3L VW KDFI 1.3
Alltagshure: 3L BMW MS43
Spaßgerät: 1.3L VW KDFI 1.3
Alltagshure: 3L BMW MS43
Re: Bauteile PWM Converter Board
Hi.leinad78 hat geschrieben:Welche Regler bieten sich da an?pigga hat geschrieben: Bei diesen neueren LL Reglern mit diesem "Drehschieber" funktionierte es bei mir mit der niedrigen Grundfrequenz der MS2 absolut problemlos.
Diese vom Golf III z.B. Musste mal reingucken, dann sieshsudas. Konnte ich bei mir halt nicht verbauen wegen Platzproblemen. Diese "Drehschieber" Dinger sind halt etwas größer vom Durchmesser.
Re: Bauteile PWM Converter Board
mfg Daniel
Spaßgerät: 1.3L VW KDFI 1.3
Alltagshure: 3L BMW MS43
Spaßgerät: 1.3L VW KDFI 1.3
Alltagshure: 3L BMW MS43
Re: Bauteile PWM Converter Board
Jo.
Die sind in meinem Calibra und auch anderen Opels auch serienmäßig drin.
Die sind in meinem Calibra und auch anderen Opels auch serienmäßig drin.
E30 M50B25 COP Wasted Spark, TunerStudio v2.05 registered, Knödler Lambdacontroller V3.3, Bluetooth
Holset HX35 0,8bar
Holset HX35 0,8bar