Unerklärliche Drehzahlfehler
Forumsregeln
Bitte vorher trotzdem die Suche benutzen!
Bitte vorher trotzdem die Suche benutzen!
Unerklärliche Drehzahlfehler
Hallo liebe Gemeinde.
Ich hab ein Problem mit der Drehzahlerkennung den ich mir nicht erklären kann.
Motor: C20XE noch mit Zündverteiler, ehmals 2.5er Motronic
Sensoren: VR Geber mit 60-2 Triggerrad
Hall an NW
Steuerung: KDFI V1.4 Bassierend auf der MS2 V3 mit MSextra Firmware 2.3.5
Problem:
VR Signal kommt super rein. Motor startet zuverlässig. Aber ab 2500 RPM gibt es immer wieder zyklische Drehzahlfehler.
Unter der Drehzahlschwelle läuft er sauber und ruhig. Keine Drehzahlfehler.
Lost Sync reason = 2 -> Missing tooth at wrong time
Ich hab mal Bilder vom Composit Logger und nen Data Log angehangen.
Ich kann mir die Drehzahlfehler nicht recht erklären da Signalfehler erkennbar ist. Man zählt immer 57 Balken.
Es fehlt kein Balken die Abstände sind weitgehend symetrisch und zu kleine Balken, bzw. an der falschen Stelle, wie man es von Noise-Problemen kennt, entdecke ich auch nicht.
Kann mir jemand was dazu sagen ?
Besten Dank und schönen Gruß.
Ich hab ein Problem mit der Drehzahlerkennung den ich mir nicht erklären kann.
Motor: C20XE noch mit Zündverteiler, ehmals 2.5er Motronic
Sensoren: VR Geber mit 60-2 Triggerrad
Hall an NW
Steuerung: KDFI V1.4 Bassierend auf der MS2 V3 mit MSextra Firmware 2.3.5
Problem:
VR Signal kommt super rein. Motor startet zuverlässig. Aber ab 2500 RPM gibt es immer wieder zyklische Drehzahlfehler.
Unter der Drehzahlschwelle läuft er sauber und ruhig. Keine Drehzahlfehler.
Lost Sync reason = 2 -> Missing tooth at wrong time
Ich hab mal Bilder vom Composit Logger und nen Data Log angehangen.
Ich kann mir die Drehzahlfehler nicht recht erklären da Signalfehler erkennbar ist. Man zählt immer 57 Balken.
Es fehlt kein Balken die Abstände sind weitgehend symetrisch und zu kleine Balken, bzw. an der falschen Stelle, wie man es von Noise-Problemen kennt, entdecke ich auch nicht.
Kann mir jemand was dazu sagen ?
Besten Dank und schönen Gruß.
- Dateianhänge
-
- Data_Log_rs.PNG (71.58 KiB) 9297 mal betrachtet
-
- Comp_Log_rs.PNG (39.12 KiB) 9297 mal betrachtet
-
turboinge09
- Beiträge: 565
- Registriert: Sa Nov 05, 2011 10:39 am
- Wohnort: Dessau
Re: Unerklärliche Drehzahlfehler
Mach mal ne neue firmware drauf.
Hatten hier auch alle den dreck und ab firmware 3.3.1 gibt es keine probleme mehr.
Oder teste 10 ot geber bis die ms einen haben will.
Hatten hier auch alle den dreck und ab firmware 3.3.1 gibt es keine probleme mehr.
Oder teste 10 ot geber bis die ms einen haben will.
2L 16v gt30@ 503ps
C22let umc2 gt35 4motion
C22let umc2 gt35 4motion
-
turboinge09
- Beiträge: 565
- Registriert: Sa Nov 05, 2011 10:39 am
- Wohnort: Dessau
Re: Unerklärliche Drehzahlfehler
Falling funktioniert besser als rising....
Oder mal vr + und - tauschen
Oder mal vr + und - tauschen
2L 16v gt30@ 503ps
C22let umc2 gt35 4motion
C22let umc2 gt35 4motion
-
chris_crack
- Beiträge: 90
- Registriert: Fr Okt 11, 2013 12:05 pm
- Wohnort: Gernlinden
Re: Unerklärliche Drehzahlfehler
Das kommt mir iwie auch bekannt vor.
bei mir hats auch geholfen VR + und - zu tauschen.
Schirmung nur einseitig anschliessen
bei mir hats auch geholfen VR + und - zu tauschen.
Schirmung nur einseitig anschliessen
Re: Unerklärliche Drehzahlfehler
Erst schonmal danke für die zahlreichen Antworten.
Wenn ich mich so erinnere war es gefühlt etwas besser. Aber das Problem bestand trotzdem.
Ich werde den invertieren Anschluss nochmal probieren.
Leider keine Veränderung.
Wenn die Drehzahlfehler von "ground-noise" verursacht würden, würde man das doch im tooth logger erkennen können oder ?
(Signal-Unstätigkeiten)
Nach erfolgtem Start des Motors läuft der 3te Zündtreiber mit. Obwohl ich single Coil und Zündtreiber 1 ausgewählt habe.
Der Zündvorgang wird nicht weiter beinträchtigt. Aber die Kontrolll-LED von Zündtreiber 3 erlischt erst wieder nach einem Power-cycle.
Bei der KDFI habe ich noch kein Firmware update gemacht. Ich von Problemen bei der Datenübertragung via USB gelesen. Welche nur noch mit BDM Programmern gelöst werden können.
Kann das jemand bestätigen ? Oder ist das ungefährlich ?
Gibt es abweichend von der "MS2 flash Anleitung" etwas zu beachten ?
(Stabiles 13,2V Labornetzteil ist ja logisch)
VR +- hatte ich schonmal vorher vertauscht gehabt und bin dann logischerweise auf Falling Edge gegangen. Sonst wurde garkeine Drehzahl erkennt und es wurden die charakteristischen 2 Balken (ein großer und ein kleinerer) anstelle des einen @ missing tooth angezeigt.turboinge09 hat geschrieben:Falling funktioniert besser als rising....
Oder mal vr + und - tauschen
Wenn ich mich so erinnere war es gefühlt etwas besser. Aber das Problem bestand trotzdem.
Ich werde den invertieren Anschluss nochmal probieren.
Anfänglich war die Schirmung nur einseitig aufgelegt. Auf der Suche nach dem Fehler, habe ich alle Masseverbindungen und Schirmungen zusammen gelegt.chris_crack hat geschrieben:Das kommt mir iwie auch bekannt vor.
bei mir hats auch geholfen VR + und - zu tauschen.
Schirmung nur einseitig anschliessen
Leider keine Veränderung.
Wenn die Drehzahlfehler von "ground-noise" verursacht würden, würde man das doch im tooth logger erkennen können oder ?
(Signal-Unstätigkeiten)
Da habe ich auch schon dran gedacht. Denn seit neustem tritt ein weiteres Phänomen auf.turboinge09 hat geschrieben:Mach mal ne neue firmware drauf.
Hatten hier auch alle den dreck und ab firmware 3.3.1 gibt es keine probleme mehr.
Oder teste 10 ot geber bis die ms einen haben will.
Nach erfolgtem Start des Motors läuft der 3te Zündtreiber mit. Obwohl ich single Coil und Zündtreiber 1 ausgewählt habe.
Der Zündvorgang wird nicht weiter beinträchtigt. Aber die Kontrolll-LED von Zündtreiber 3 erlischt erst wieder nach einem Power-cycle.
Bei der KDFI habe ich noch kein Firmware update gemacht. Ich von Problemen bei der Datenübertragung via USB gelesen. Welche nur noch mit BDM Programmern gelöst werden können.
Kann das jemand bestätigen ? Oder ist das ungefährlich ?
Gibt es abweichend von der "MS2 flash Anleitung" etwas zu beachten ?
(Stabiles 13,2V Labornetzteil ist ja logisch)
-
turboinge09
- Beiträge: 565
- Registriert: Sa Nov 05, 2011 10:39 am
- Wohnort: Dessau
Re: Unerklärliche Drehzahlfehler
Also bei uns fahren gut 10x umc2 an opel xe und turbo's und es gab immer probleme mit den sensoren bis auf an einem motor.
Seid firmware umstig von 2.xx auf die 3.3.1a laufen auch alle alten sensoren die vorher nur probleme machten.
Es wurde nix weiter geändert.
Zu dem ist auch eine gute leerlauf einstellung möglich dank der mat target wie bei gslender.
Seid firmware umstig von 2.xx auf die 3.3.1a laufen auch alle alten sensoren die vorher nur probleme machten.
Es wurde nix weiter geändert.
Zu dem ist auch eine gute leerlauf einstellung möglich dank der mat target wie bei gslender.
2L 16v gt30@ 503ps
C22let umc2 gt35 4motion
C22let umc2 gt35 4motion
Re: Unerklärliche Drehzahlfehler
Danke für die Info.turboinge09 hat geschrieben:Also bei uns fahren gut 10x umc2 an opel xe und turbo's und es gab immer probleme mit den sensoren bis auf an einem motor.
Seid firmware umstig von 2.xx auf die 3.3.1a laufen auch alle alten sensoren die vorher nur probleme machten.
Es wurde nix weiter geändert.
Zu dem ist auch eine gute leerlauf einstellung möglich dank der mat target wie bei gslender.
Ich hab mal nach dem MS Setting Up Manual versucht nen Firmware Update zu machen. Allerdings hab ich 2 Fehler bekommen und habe abgebrochen.
"Packet shows an invalid length"
"No reply, ..."
Hat jemand ne Idee woran das liegen kann ? Benutze ich den falschen Loader ? Oder ist das unbedenklich ?
- Dateianhänge
-
- ms2loader.JPG (39.41 KiB) 9182 mal betrachtet
-
turboinge09
- Beiträge: 565
- Registriert: Sa Nov 05, 2011 10:39 am
- Wohnort: Dessau
Re: Unerklärliche Drehzahlfehler
Irgendwas mit der seriell verbindung.
Neuen ftdi treiber installieren und datenraten testen in systemsteuerung
9600 und 115200
Neuen ftdi treiber installieren und datenraten testen in systemsteuerung
9600 und 115200
2L 16v gt30@ 503ps
C22let umc2 gt35 4motion
C22let umc2 gt35 4motion
Re: Unerklärliche Drehzahlfehler
Hab jetzt denke mal alle Varianten durch. Verschiedene Baudtraten, anderer (neuer) Treiber, unterschiedliche PCs, 64bit, 32bit.
Aber leider gleicher Fehler. Kommunikation mit Tuner Studio läuft immer. Im Hyperterminal bekommen ich auf "Q" MSEXTRA325 zurück. Der Portchecker findet den Port bringt aber keine Verbindung zustande.
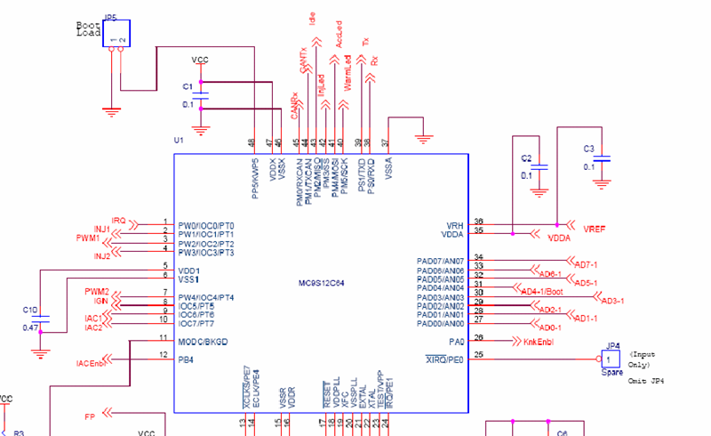
Ich hätte ja gern mal den Bootpin gesetzt, aber leider hat die KDFI keinen. Die MS2 Schematics helfen mir auch nicht recht weiter. Da das MS2 Daughter Board nen MC9s12 mit 48 Pins hat. Die KDFI allerdings nen MC9s12c64 mit 80 Pins.
Der Bootpin von der MS2 (Pin48-PP5KWP5) ist bei der KDFI auch vorhanden (Pin79). Allerdings steht im S12 Handbook abweichend der Pin-PAD00 sei für den Bootloader zuständig.
Die MS3 hat ja auch den 80Pin CPU allerdings sind die Schematics da nicht mehr OpenSource sönst hätte man da abgucken können.
Kann mir da wer helfen ?
Aber leider gleicher Fehler. Kommunikation mit Tuner Studio läuft immer. Im Hyperterminal bekommen ich auf "Q" MSEXTRA325 zurück. Der Portchecker findet den Port bringt aber keine Verbindung zustande.
Ich hätte ja gern mal den Bootpin gesetzt, aber leider hat die KDFI keinen. Die MS2 Schematics helfen mir auch nicht recht weiter. Da das MS2 Daughter Board nen MC9s12 mit 48 Pins hat. Die KDFI allerdings nen MC9s12c64 mit 80 Pins.
Der Bootpin von der MS2 (Pin48-PP5KWP5) ist bei der KDFI auch vorhanden (Pin79). Allerdings steht im S12 Handbook abweichend der Pin-PAD00 sei für den Bootloader zuständig.
Die MS3 hat ja auch den 80Pin CPU allerdings sind die Schematics da nicht mehr OpenSource sönst hätte man da abgucken können.
Kann mir da wer helfen ?
- Dateianhänge
-
- KDFIprocessor.PNG (183.43 KiB) 9143 mal betrachtet
-
- MS2schematic.PNG (130.65 KiB) 9143 mal betrachtet
Re: Unerklärliche Drehzahlfehler
Du hast aber schon den von der "neuen " Firmware mitgelieferten Downloader verwendet oder?
Wer aufhört besser zu werden hat aufgehört gut zu sein
Alfa 156 GTA
Alfa 75 Race Car MS III
Alfa 164 V6 Turbo
Test MS II
Tunerstudio V3.0.60.61 Registered
MLog View V4.3.30 Registered
MLog View HD V4.3.30 Registered
Alfa 156 GTA
Alfa 75 Race Car MS III
Alfa 164 V6 Turbo
Test MS II
Tunerstudio V3.0.60.61 Registered
MLog View V4.3.30 Registered
MLog View HD V4.3.30 Registered
Re: Unerklärliche Drehzahlfehler
Japp. Den "ms2loader_win32.exe" aus dem Download Ordner. Allerdings zunächst auf einem 64Bit System. 32 Bit hat aber auch keine Veränderung gebracht.Alfagta hat geschrieben:Du hast aber schon den von der "neuen " Firmware mitgelieferten Downloader verwendet oder?
Re: Unerklärliche Drehzahlfehler
Update auf MSextra 3.3.3 hat keine Verbesserung gebracht. Nen 3Kohm Widerstand allerdings schon.