Schaltpläne für MS1

Antworten
hinichen
Beiträge: 67
Registriert: Mo Jun 24, 2013 8:22 pm

Schaltpläne für MS1

Beitrag von hinichen »

Hi,

auf der megamanual seite gibt es ja die kompletten Schaltpläne, allerdings nur für die MS2! Woher bekomme ich die Pläne für die MS1, irgendwie finde ich die nicht.

grüße
Benutzeravatar
c-coupedriver
Beiträge: 404
Registriert: Sa Nov 01, 2008 4:04 pm
Wohnort: Tröstau 95709
Kontaktdaten:

Re: Schaltpläne für MS1

Beitrag von c-coupedriver »

Wenn man schon eine Zeitmaschine in einen Wagen einbaut, dann bitteschön mit Stil. (Doc Brown)
Suche E50 Felgensterne LK4x100
u. Diff-Sperre


http://www.c-coupedriver.de

Bild
by c-coupedriver, on Flickr
hinichen
Beiträge: 67
Registriert: Mo Jun 24, 2013 8:22 pm

Re: Schaltpläne für MS1

Beitrag von hinichen »

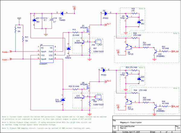
Die Seiten hatte ich schon durchsucht, ich dachte eher an so etwas:
v3pcb_4.gif
v3pcb_4.gif (32.96 KiB) 3557 mal betrachtet
nur komplett für die Version 2.2 mit allen Bauteilen!
Benutzeravatar
KLAS
Beiträge: 734
Registriert: Do Feb 03, 2005 3:07 pm
Wohnort: Hamburg
Kontaktdaten:

Re: Schaltpläne für MS1

Beitrag von KLAS »

MS1, V2.2 Board, V3.0 Code, TBI
Antworten