Hallo,
löte gerade mein MS2 V3 Main Board zusammen,
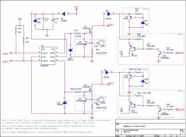
da ich nur hochohmige Einspritzdüsen fahren werde würde ich gerne so wenig wie möglich im dem Bereich einlöten.
Werde aber nicht ganz schlau aus den Plänen ( http://www.megamanual.com/ms2/pcb.htm )
Ich hätte jetzt laut Injector Plan alles inkl. Note1 eingelöttet und den Rest weggelassen.
Oder muss ich Note2 noch mitlöten???
Vielen Dank für eure Hilfe
Gruss aus Köln
olly
So viel wie nötig und so wenig wie möglich!
-
evilknievel
- Beiträge: 10
- Registriert: Mo Jun 21, 2010 9:40 am
- Wohnort: Köln
Re: So viel wie nötig und so wenig wie möglich!
Hi.
Da tät ich alles einlöten.
Flyback damping brauchste auch bei "Hochohmigen" Düsen, sonst zerreisst es Dir die IRFIF34N (oder was auch immer da aktuell verbaut wird).
U4 hingegen wäre bei hochohmigen Düsen überflüssig, aber am besten einfach mit einlöten und die Einstellungen in der Software mit anpassen.
Pigga
Da tät ich alles einlöten.
Flyback damping brauchste auch bei "Hochohmigen" Düsen, sonst zerreisst es Dir die IRFIF34N (oder was auch immer da aktuell verbaut wird).
U4 hingegen wäre bei hochohmigen Düsen überflüssig, aber am besten einfach mit einlöten und die Einstellungen in der Software mit anpassen.
Pigga
-
evilknievel
- Beiträge: 10
- Registriert: Mo Jun 21, 2010 9:40 am
- Wohnort: Köln
Re: So viel wie nötig und so wenig wie möglich!
Danke, das wäre natürlich auch eine Möglichkeit, aber ich hätte gerne mein Board auf das Nötigste reduziert.
Ich hab gelesen, das bei Düsen zwischen 12-16 Ohm no PWM current limit gebraucht wird.
Also kann ich alles was zu Note3 gehört weglassen?
Ich hab gelesen, das bei Düsen zwischen 12-16 Ohm no PWM current limit gebraucht wird.
Also kann ich alles was zu Note3 gehört weglassen?
- Dateianhänge
-
- v3pcb_4.gif (32.96 KiB) 5326 mal betrachtet
-
evilknievel
- Beiträge: 10
- Registriert: Mo Jun 21, 2010 9:40 am
- Wohnort: Köln
Re: So viel wie nötig und so wenig wie möglich!
Wer die Suche benutzt ist klar im Vorteil!
http://www.megasquirt.de/msforum/viewto ... ard#p13298
Da steht alles drin!
http://www.megasquirt.de/msforum/viewto ... ard#p13298
Da steht alles drin!