aeromotive Benzinpumpe
aeromotive Benzinpumpe
Wer hat Erfahrung mit der A1000 Pumpe?
Weiß jemand ob die Pumpe PWM gesteuert oder oder ob sie einfach + und - bekommt?
Weiß jemand ob die Pumpe PWM gesteuert oder oder ob sie einfach + und - bekommt?
TS 2.0.6 - MLV MS 3.3.02
-----------------------------------------
neues Projekt:
Turbo mit 16V
POWERED BY MS3
-----------------------------------------
neues Projekt:
Turbo mit 16V
POWERED BY MS3
Re: aeromotive Benzinpumpe
wenn du plus/minus drann hälst hat die halt die maximale förderleistungHHTC hat geschrieben:Wer hat Erfahrung mit der A1000 Pumpe?
Weiß jemand ob die Pumpe PWM gesteuert oder oder ob sie einfach + und - bekommt?
wenn du die über pwm ansteuerst halt eine regelbare förderleistung (hat aber nix mit der pumpe zu tun)
eine regelung über pwm kannst du mit jeder pumpe machen (ist ja nix anderes als ein elektromotor)
Re: aeromotive Benzinpumpe
Hintergrund der Frage ist, es gibt eine Box zu kaufen :
"Aeromotive elektrische Drehzahl Kontroller Box für A 1000 (notwenig bei Strasseneinsatz der Pumpe!)"
--> Auszug MFT Katalog
"Aeromotive elektrische Drehzahl Kontroller Box für A 1000 (notwenig bei Strasseneinsatz der Pumpe!)"
--> Auszug MFT Katalog
TS 2.0.6 - MLV MS 3.3.02
-----------------------------------------
neues Projekt:
Turbo mit 16V
POWERED BY MS3
-----------------------------------------
neues Projekt:
Turbo mit 16V
POWERED BY MS3
Re: aeromotive Benzinpumpe
dann ist wahrscheinlich die förderleistung so heftig das der druckregler es bei geringer drehzahl nicht mehr schafft den sprit über den rücklauf wegzubekommen
eventuell ein grund auf ms3 umzurüsten
eventuell ein grund auf ms3 umzurüsten
- Metaworld82
- Beiträge: 775
- Registriert: Mi Okt 04, 2006 7:18 pm
- Wohnort: Kronach
Re: aeromotive Benzinpumpe
Einspruch euer Ehren
. Die PWM-Frequenz der Standart MS3 dürfte zu gering sein. Für nen Elektromotor sollten es wenigstens 1,5 Khz sein.
Mfg
Mfg
Biete Zusatzborads für 4-Bar Map Sensor incl. Barokorrekt, AGT Anzeigen für MS/KDFI, Sequi Umbau, mehr auf Anfrage möglich.
Projekt: Calibra Turbo powerd by Netics GT-K 450, Laminova Ansaugbrücke, MS3, Sequi Einspritzung, COP, 4XAGT, I/O Extender MS..
Projekt: Calibra Turbo powerd by Netics GT-K 450, Laminova Ansaugbrücke, MS3, Sequi Einspritzung, COP, 4XAGT, I/O Extender MS..
Re: aeromotive Benzinpumpe
kann man die nicht einstellenMetaworld82 hat geschrieben:Einspruch euer Ehren. Die PWM-Frequenz der Standart MS3 dürfte zu gering sein. Für nen Elektromotor sollten es wenigstens 1,5 Khz sein.
das ist ja doof
- Metaworld82
- Beiträge: 775
- Registriert: Mi Okt 04, 2006 7:18 pm
- Wohnort: Kronach
Re: aeromotive Benzinpumpe
Aber auch dafür hab ich ne Lösung in Peto.. So ein kleiner ATiny ist schon ein geduldsamer Sklave für die einfachen Sachen des Lebens.. Es nimmt die Orginalfrequenz und vervielfacht sie so wie du es brauchst. Cool wäre ein PID Regler mit nen Kraftstoffdrucksensor.. Common Rail ich komme 
Biete Zusatzborads für 4-Bar Map Sensor incl. Barokorrekt, AGT Anzeigen für MS/KDFI, Sequi Umbau, mehr auf Anfrage möglich.
Projekt: Calibra Turbo powerd by Netics GT-K 450, Laminova Ansaugbrücke, MS3, Sequi Einspritzung, COP, 4XAGT, I/O Extender MS..
Projekt: Calibra Turbo powerd by Netics GT-K 450, Laminova Ansaugbrücke, MS3, Sequi Einspritzung, COP, 4XAGT, I/O Extender MS..
Re: aeromotive Benzinpumpe
also wieder ein Grund für eine MS3....?
TS 2.0.6 - MLV MS 3.3.02
-----------------------------------------
neues Projekt:
Turbo mit 16V
POWERED BY MS3
-----------------------------------------
neues Projekt:
Turbo mit 16V
POWERED BY MS3
- Metaworld82
- Beiträge: 775
- Registriert: Mi Okt 04, 2006 7:18 pm
- Wohnort: Kronach
Re: aeromotive Benzinpumpe
Ganz klares Jaein meinerseits. MS2 hat schon Ihre Vorteile. Aber MS3 ist halt das was Zukünftig auf dauer durchsetzen wird. Siehe Knock Tool von James...
Biete Zusatzborads für 4-Bar Map Sensor incl. Barokorrekt, AGT Anzeigen für MS/KDFI, Sequi Umbau, mehr auf Anfrage möglich.
Projekt: Calibra Turbo powerd by Netics GT-K 450, Laminova Ansaugbrücke, MS3, Sequi Einspritzung, COP, 4XAGT, I/O Extender MS..
Projekt: Calibra Turbo powerd by Netics GT-K 450, Laminova Ansaugbrücke, MS3, Sequi Einspritzung, COP, 4XAGT, I/O Extender MS..
Re: aeromotive Benzinpumpe
das wäre jetzt mein ansatz mit nem tiny13 gewesenMetaworld82 hat geschrieben:Cool wäre ein PID Regler mit nen Kraftstoffdrucksensor.. Common Rail ich komme
oder über den canbus der ms
aber das can ich nicht
- franksidebike
- Beiträge: 3517
- Registriert: So Apr 03, 2005 6:28 pm
Re: aeromotive Benzinpumpe
hallo
meine pumpe für die wassereinspritzung ist doch auch nur ein elektromotor oder?
nachdem mir im inj.1 schaltkreis was abgeraucht war habe ich die frequenz von Fast (wieviel Hz?) auf Slow 19.5Hz gestellt!
würde die benzinpumpe nicht genauso funktionieren?
frank
Metaworld82 hat geschrieben:Einspruch euer Ehren. Die PWM-Frequenz der Standart MS3 dürfte zu gering sein. Für nen Elektromotor sollten es wenigstens 1,5 Khz sein.
meine pumpe für die wassereinspritzung ist doch auch nur ein elektromotor oder?
nachdem mir im inj.1 schaltkreis was abgeraucht war habe ich die frequenz von Fast (wieviel Hz?) auf Slow 19.5Hz gestellt!
würde die benzinpumpe nicht genauso funktionieren?
frank
- Metaworld82
- Beiträge: 775
- Registriert: Mi Okt 04, 2006 7:18 pm
- Wohnort: Kronach
Re: aeromotive Benzinpumpe
Ne ist zu gering.. Schädlich für den Motor und gut für deine Schaltung Frank 
Biete Zusatzborads für 4-Bar Map Sensor incl. Barokorrekt, AGT Anzeigen für MS/KDFI, Sequi Umbau, mehr auf Anfrage möglich.
Projekt: Calibra Turbo powerd by Netics GT-K 450, Laminova Ansaugbrücke, MS3, Sequi Einspritzung, COP, 4XAGT, I/O Extender MS..
Projekt: Calibra Turbo powerd by Netics GT-K 450, Laminova Ansaugbrücke, MS3, Sequi Einspritzung, COP, 4XAGT, I/O Extender MS..
- Metaworld82
- Beiträge: 775
- Registriert: Mi Okt 04, 2006 7:18 pm
- Wohnort: Kronach
Re: aeromotive Benzinpumpe
Sag mal Frank wie hattest du das ganze eigentlich angeschlossen???
Biete Zusatzborads für 4-Bar Map Sensor incl. Barokorrekt, AGT Anzeigen für MS/KDFI, Sequi Umbau, mehr auf Anfrage möglich.
Projekt: Calibra Turbo powerd by Netics GT-K 450, Laminova Ansaugbrücke, MS3, Sequi Einspritzung, COP, 4XAGT, I/O Extender MS..
Projekt: Calibra Turbo powerd by Netics GT-K 450, Laminova Ansaugbrücke, MS3, Sequi Einspritzung, COP, 4XAGT, I/O Extender MS..
Re: aeromotive Benzinpumpe
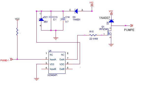
soMetaworld82 hat geschrieben:Sag mal Frank wie hattest du das ganze eigentlich angeschlossen???
- Dateianhänge
-
- pumpe.gif (8.1 KiB) 10724 mal betrachtet
- Metaworld82
- Beiträge: 775
- Registriert: Mi Okt 04, 2006 7:18 pm
- Wohnort: Kronach
Re: aeromotive Benzinpumpe
Ist das normal nicht so gedacht das die Pumpe permanent läuft und nur das MGV mit PWM angesteuert wird?? Hab da echt keinen Plan von
@Frank Mess mal den Wiederstand der Pumpe für mich bitte
@Frank Mess mal den Wiederstand der Pumpe für mich bitte
Biete Zusatzborads für 4-Bar Map Sensor incl. Barokorrekt, AGT Anzeigen für MS/KDFI, Sequi Umbau, mehr auf Anfrage möglich.
Projekt: Calibra Turbo powerd by Netics GT-K 450, Laminova Ansaugbrücke, MS3, Sequi Einspritzung, COP, 4XAGT, I/O Extender MS..
Projekt: Calibra Turbo powerd by Netics GT-K 450, Laminova Ansaugbrücke, MS3, Sequi Einspritzung, COP, 4XAGT, I/O Extender MS..