Max9926 eigenbau VR board geht nicht (wie ich es wunsche)
Max9926 eigenbau VR board geht nicht (wie ich es wunsche)
Hallo user hier mal schnell eine Frage, ich habe mir mein eigenes Max9926 board zusammen gelötet aber irgendwie geht da etwas schief....
Also ich habe modus A1 gebastelt, nur wenn ich eine Led anschliesse (an den Pin der normalerweise zur Megasquirt geht dan fängt diese gleich zu leuchten). Wenn ich ein pickup am VR sensor vorbei gehen lasse dan sieht man zucken in der Led leuchte...
Meiner meinung nach muss die Led aus sein und nur aufblitzen wenn der pickup am VR sensor vorbei geht. Wer kann mir sagen was ich falsch mache????
kleines Video
http://www.youtube.com/watch?v=s6Tnqtzwxmo
Wer kennt sich mit dem Max9926 aus...
p.s. led geht von ecu ingangsleitung auf dem VR board nach +
Wenn ich den max9926 ausgang an der Megasquirt anschliesse passiert überhaupt nichts....
Also ich habe modus A1 gebastelt, nur wenn ich eine Led anschliesse (an den Pin der normalerweise zur Megasquirt geht dan fängt diese gleich zu leuchten). Wenn ich ein pickup am VR sensor vorbei gehen lasse dan sieht man zucken in der Led leuchte...
Meiner meinung nach muss die Led aus sein und nur aufblitzen wenn der pickup am VR sensor vorbei geht. Wer kann mir sagen was ich falsch mache????
kleines Video
http://www.youtube.com/watch?v=s6Tnqtzwxmo
Wer kennt sich mit dem Max9926 aus...
p.s. led geht von ecu ingangsleitung auf dem VR board nach +
Wenn ich den max9926 ausgang an der Megasquirt anschliesse passiert überhaupt nichts....
Citroën 2cv mit BMW R1200 RT Machine, 110 statt 12 ps.. Alles eingetragen.
Citroën Ami 650cc mit Smart Turbo/intercooler mit KDFI 1.3 Autogas (LPG).....
1-2-Spark meine eigene programmierbare elektronische Zuendung
Citroën Ami 650cc mit Smart Turbo/intercooler mit KDFI 1.3 Autogas (LPG).....
1-2-Spark meine eigene programmierbare elektronische Zuendung
Re: Max9926 eigenbau VR board geht nicht (wie ich es wunsche
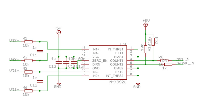
lad mal deinen schaltplan hoch dann sieht man was du gemacht hast
wie soll denn so jemand helfen?
wie soll denn so jemand helfen?
Re: Max9926 eigenbau VR board geht nicht (wie ich es wunsche
tooly hat geschrieben:lad mal deinen schaltplan hoch dann sieht man was du gemacht hast
wie soll denn so jemand helfen?
Bitteschön

Citroën 2cv mit BMW R1200 RT Machine, 110 statt 12 ps.. Alles eingetragen.
Citroën Ami 650cc mit Smart Turbo/intercooler mit KDFI 1.3 Autogas (LPG).....
1-2-Spark meine eigene programmierbare elektronische Zuendung
Citroën Ami 650cc mit Smart Turbo/intercooler mit KDFI 1.3 Autogas (LPG).....
1-2-Spark meine eigene programmierbare elektronische Zuendung
Re: Max9926 eigenbau VR board geht nicht (wie ich es wunsche
das ist ein layout und kein schaltplan 
ich würd aber mal so auf die schnelle sagen du hast +/- vertauscht
ich würd aber mal so auf die schnelle sagen du hast +/- vertauscht
- Dateianhänge
-
- max9926.jpg (84.92 KiB) 10060 mal betrachtet
Re: Max9926 eigenbau VR board geht nicht (wie ich es wunsche
Hab leider kein Schaltplan aber eigentlich ist dies doch besser und wenn ich hier hinschaue ist nach meiner Meinung alles Korrekt, aber vielen dank für dein Schaltplan, was ich nur nicht gemacht habe ist der 1k wiederstand vor den Megasquirt eingang....


Citroën 2cv mit BMW R1200 RT Machine, 110 statt 12 ps.. Alles eingetragen.
Citroën Ami 650cc mit Smart Turbo/intercooler mit KDFI 1.3 Autogas (LPG).....
1-2-Spark meine eigene programmierbare elektronische Zuendung
Citroën Ami 650cc mit Smart Turbo/intercooler mit KDFI 1.3 Autogas (LPG).....
1-2-Spark meine eigene programmierbare elektronische Zuendung
Re: Max9926 eigenbau VR board geht nicht (wie ich es wunsche
Heute dann doch noch mein Max9926 am laufen bekommen (zumindest auf der Testbank)...
Also mal mal beim Anfang angefangen, nur den Vr sensor; + und - angeschlossen,,,, und da lauft dass Teil wie am schnürschen, also
ohne Bias, Zero_en und ohne int_thrs an Masse gelegt zu haben....
Cout zum chip mit einem 10Kohm nach + als pull up, 1kohm zum chip und mit condensator nach Masse.....
Wer kann mir erklären warum dass Teil jetzt woll funzt und nicht läuft wenn ich es nach dem Schema A1 (aus dem Datenblatt) mache....
Weiter stellt sich jetzt die Frage ob der interner Threshold jetzt funktioniert.... Wer kann/will mich da weiter helfen.....
Also mal mal beim Anfang angefangen, nur den Vr sensor; + und - angeschlossen,,,, und da lauft dass Teil wie am schnürschen, also
ohne Bias, Zero_en und ohne int_thrs an Masse gelegt zu haben....
Cout zum chip mit einem 10Kohm nach + als pull up, 1kohm zum chip und mit condensator nach Masse.....
Wer kann mir erklären warum dass Teil jetzt woll funzt und nicht läuft wenn ich es nach dem Schema A1 (aus dem Datenblatt) mache....
Weiter stellt sich jetzt die Frage ob der interner Threshold jetzt funktioniert.... Wer kann/will mich da weiter helfen.....
Citroën 2cv mit BMW R1200 RT Machine, 110 statt 12 ps.. Alles eingetragen.
Citroën Ami 650cc mit Smart Turbo/intercooler mit KDFI 1.3 Autogas (LPG).....
1-2-Spark meine eigene programmierbare elektronische Zuendung
Citroën Ami 650cc mit Smart Turbo/intercooler mit KDFI 1.3 Autogas (LPG).....
1-2-Spark meine eigene programmierbare elektronische Zuendung
Re: Max9926 eigenbau VR board geht nicht (wie ich es wunsche
Leider funktioniert mein MAX9926 immer noch nicht wie es sein soll. Kann mir jemand sagen wieviel Volt auf dem Cout steht wenn er der sensor an einer Lucke ist und wieviel Volt er gibt wenn ein Zahn vorbei kommt....
Wenn ich ein Led anschliesse an Cout und plus dan flackert das Led wenn er an ein Zahn vorbei kommt aber mein chip macht nichts mit diesem Signal.....
Hab schon mode A1 und A2 versucht bringt aber alles nichts....
Wenn ich ein Led anschliesse an Cout und plus dan flackert das Led wenn er an ein Zahn vorbei kommt aber mein chip macht nichts mit diesem Signal.....
Hab schon mode A1 und A2 versucht bringt aber alles nichts....
Citroën 2cv mit BMW R1200 RT Machine, 110 statt 12 ps.. Alles eingetragen.
Citroën Ami 650cc mit Smart Turbo/intercooler mit KDFI 1.3 Autogas (LPG).....
1-2-Spark meine eigene programmierbare elektronische Zuendung
Citroën Ami 650cc mit Smart Turbo/intercooler mit KDFI 1.3 Autogas (LPG).....
1-2-Spark meine eigene programmierbare elektronische Zuendung
Re: Max9926 eigenbau VR board geht nicht (wie ich es wunsche
Woran schließt du denn das VR Board an? An eine UMC?
Da müssen nämlich drei Bauteile ausgelötet werden und der Ausgang vom Maxx direkt auf das Board gelötet werden.
Ansonsten versaut die auf der UMC befindliche Schaltung, das Signal vom Maxx.
Das wird bei ner KDFI oder ähnlichen bestimmt genauso sein
Da müssen nämlich drei Bauteile ausgelötet werden und der Ausgang vom Maxx direkt auf das Board gelötet werden.
Ansonsten versaut die auf der UMC befindliche Schaltung, das Signal vom Maxx.
Das wird bei ner KDFI oder ähnlichen bestimmt genauso sein
E30 M50B25 COP Wasted Spark, TunerStudio v2.05 registered, Knödler Lambdacontroller V3.3, Bluetooth
Holset HX35 0,8bar
Holset HX35 0,8bar
Re: Max9926 eigenbau VR board geht nicht (wie ich es wunsche
Nein ich führe das Signal direkt am Chip also sollte dass Problem nicht sein.
Citroën 2cv mit BMW R1200 RT Machine, 110 statt 12 ps.. Alles eingetragen.
Citroën Ami 650cc mit Smart Turbo/intercooler mit KDFI 1.3 Autogas (LPG).....
1-2-Spark meine eigene programmierbare elektronische Zuendung
Citroën Ami 650cc mit Smart Turbo/intercooler mit KDFI 1.3 Autogas (LPG).....
1-2-Spark meine eigene programmierbare elektronische Zuendung
Re: Max9926 eigenbau VR board geht nicht (wie ich es wunsche
Darf ich fragen was für einen?
Der Eingang ist da auch richtig konfiguriert?
Der Eingang ist da auch richtig konfiguriert?
E30 M50B25 COP Wasted Spark, TunerStudio v2.05 registered, Knödler Lambdacontroller V3.3, Bluetooth
Holset HX35 0,8bar
Holset HX35 0,8bar
Re: Max9926 eigenbau VR board geht nicht (wie ich es wunsche
derOJ hat geschrieben:Darf ich fragen was für einen?
Der Eingang ist da auch richtig konfiguriert?
Bis jetzt benutze ich ein NCV1124 VR verstärker (am gleichen pin), der geht einwandfrei, bin da sehr zufrieden, zetzt möchte ich aber ein Hall-sensor benutzen und das geht halt nicht mit dem NCV1124. Also am chip ist alles richtig,
wenn ich ein Led anschliesse am Max9926 board dan sehe ich auch ein flackern im probe led wenn ein zahn vorbei kommt, wenn ich es aber am chip anschliesse passiert nichts, es scheint alsob der Strom nicht unter der Schaltschwelle vom chip taucht?????
Citroën 2cv mit BMW R1200 RT Machine, 110 statt 12 ps.. Alles eingetragen.
Citroën Ami 650cc mit Smart Turbo/intercooler mit KDFI 1.3 Autogas (LPG).....
1-2-Spark meine eigene programmierbare elektronische Zuendung
Citroën Ami 650cc mit Smart Turbo/intercooler mit KDFI 1.3 Autogas (LPG).....
1-2-Spark meine eigene programmierbare elektronische Zuendung