Fiat 126 mit BMW K75-Motor und Mini-MS
Fiat 126 mit BMW K75-Motor und Mini-MS
Hallo,
nach langem mitlesen wollte ich mal mein Projekt vorstellen. Vor etlicher Zeit habe ich in einen Fiat 126 (Baujahr 88)
eine BMW K75-Motor eingebaut. Vor über zwei Jahren gab es dann auch die Zulassung darauf. Das rumfahren macht zwar Laune, aber man braucht ja immer mal was zum basteln. Deshalb soll das Fzg. ab diesem Frühjahr mit der MS laufen. Erst einmal nur fuelonly, später vielleicht dann auch mal Zündung. Der Aufbau soll ähnlich der BMW k100 von Franco sein. Also das ganze LE-Jetronik Geraffel raus und durch drei Ansaugrohre mit Luftfiltern ersetzt.
Zur Verfügung steht eine Mini-MS mit MSExtra Code 029y4. Breitbandlamdameter von Knödler und LSU 4.9. Das ganze alpha/n betrieben, da der Motor im leerlauf nur 85kPa Unterdruck erzeugt.
Die ersten Startversuche hab ich zwischen den Feiertagen auch schon durchgeführt, allerdings noch wenig erfolgreich.
Die Startdrehzahl liegt nur bei 50-60U/min. Drehzahlsignal wird von der Zündspule abgegriffen. Der Motor hat auch zwei Hallsensoren auf der KW. Wahrscheinlich ist es ratsamer davon einen anzuzapfen.
nach langem mitlesen wollte ich mal mein Projekt vorstellen. Vor etlicher Zeit habe ich in einen Fiat 126 (Baujahr 88)
eine BMW K75-Motor eingebaut. Vor über zwei Jahren gab es dann auch die Zulassung darauf. Das rumfahren macht zwar Laune, aber man braucht ja immer mal was zum basteln. Deshalb soll das Fzg. ab diesem Frühjahr mit der MS laufen. Erst einmal nur fuelonly, später vielleicht dann auch mal Zündung. Der Aufbau soll ähnlich der BMW k100 von Franco sein. Also das ganze LE-Jetronik Geraffel raus und durch drei Ansaugrohre mit Luftfiltern ersetzt.
Zur Verfügung steht eine Mini-MS mit MSExtra Code 029y4. Breitbandlamdameter von Knödler und LSU 4.9. Das ganze alpha/n betrieben, da der Motor im leerlauf nur 85kPa Unterdruck erzeugt.
Die ersten Startversuche hab ich zwischen den Feiertagen auch schon durchgeführt, allerdings noch wenig erfolgreich.
Die Startdrehzahl liegt nur bei 50-60U/min. Drehzahlsignal wird von der Zündspule abgegriffen. Der Motor hat auch zwei Hallsensoren auf der KW. Wahrscheinlich ist es ratsamer davon einen anzuzapfen.
- Dateianhänge
-
- IMG_0036_b.jpg (42.72 KiB) 15042 mal betrachtet
-
- 01_Antriebsstrang_c.jpg (64.83 KiB) 15042 mal betrachtet
Re: Fiat 126 mit BMW K75-Motor und Mini-MS
Ein tolles Projekt!
Hol dir die Drehzahl bloß über die Hallsensoren, damit tust du dir wahrscheinlich den größten Gefallen. Mit der alpha N Abstimmung wirst du sicher genug Freunde haben.
Ich würde auch von Anfang an versuchen Spark und Fuel über die MS laufen zu lassen.
Hol dir die Drehzahl bloß über die Hallsensoren, damit tust du dir wahrscheinlich den größten Gefallen. Mit der alpha N Abstimmung wirst du sicher genug Freunde haben.
Ich würde auch von Anfang an versuchen Spark und Fuel über die MS laufen zu lassen.
TS 2.0.6 - MLV MS 3.3.02
-----------------------------------------
neues Projekt:
Turbo mit 16V
POWERED BY MS3
-----------------------------------------
neues Projekt:
Turbo mit 16V
POWERED BY MS3
Re: Fiat 126 mit BMW K75-Motor und Mini-MS
Hi,
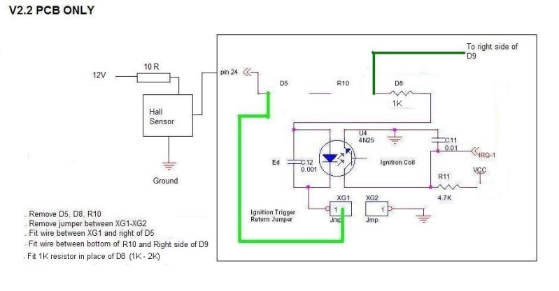
hab heut mal den Original BMW Hallsensorr vermessen. Das Teil wird vom BMW Kabelbaum mit 12V versorgt. Die Signalleitung gibt 0V aus wenn kein Blech vor dem Sensor ist. Und die Signalleitung gibt 12v aus wenn Blech vor dem Hallsensor ist. Wenn ich das aus der MS1/Extra Anleitung richtig rauslese bringt mich diese Schaltung weiter um ein gescheites Drehzahlsignal zu bekommen:
Ist das korrekt?
Grüße
hab heut mal den Original BMW Hallsensorr vermessen. Das Teil wird vom BMW Kabelbaum mit 12V versorgt. Die Signalleitung gibt 0V aus wenn kein Blech vor dem Sensor ist. Und die Signalleitung gibt 12v aus wenn Blech vor dem Hallsensor ist. Wenn ich das aus der MS1/Extra Anleitung richtig rauslese bringt mich diese Schaltung weiter um ein gescheites Drehzahlsignal zu bekommen:
Ist das korrekt?
Grüße
- Dateianhänge
-
- input-neg12_c.jpg (52.79 KiB) 14896 mal betrachtet
Re: Fiat 126 mit BMW K75-Motor und Mini-MS
Ich würde den jumper von xg1 auf xg2 setzen und dann das Hallsignal an die Linke Seite von dem 1k Widerstand legen.
Re: Fiat 126 mit BMW K75-Motor und Mini-MS
Hi Tooly,
und den Rest wie auf dem Bild zusammenlöten oder so Original auf der Platine lassen wie es momentan ist?
Grüße
und den Rest wie auf dem Bild zusammenlöten oder so Original auf der Platine lassen wie es momentan ist?
Grüße
Re: Fiat 126 mit BMW K75-Motor und Mini-MS
so
- Dateianhänge
-
- input.jpg (34.3 KiB) 14782 mal betrachtet
Re: Fiat 126 mit BMW K75-Motor und Mini-MS
Ich habe die erste Lösung gebaut und damit funktioniert es mit meinem Hallgeber im VW Verteiler ganz gut.
Vermutlich ist die Lösung von tooly auch in Ordnung und spart dir eine fliegende Verdrahtung zu D9. Funktioniert dann halt negiert.
Vermutlich ist die Lösung von tooly auch in Ordnung und spart dir eine fliegende Verdrahtung zu D9. Funktioniert dann halt negiert.
VW Käfer - Typ1 2027ccm - EFIgnition46 - MS2extra 3.4.4 - Alpha-N- SLC DIY2 von 14point7.com
Re: Fiat 126 mit BMW K75-Motor und Mini-MS
Moin,
die gewählte Variante ist besser als Toolys Vorschlag, die meisten Hallgeber arbeiten wie ein NPN Transistor in Open-Collector Schaltung und schalten damit gegen Masse durch, so dass sie die Led des Optokoppler als Low-Side-Treiber an der Kathode schalten sollten.
Wenn Toolys Variante funktioniert, ist sie ein Mißbrauch des Hallgeber-Schaltprinzips.
Aber erlaubt ist ja was funktioniert....
CU Carsten
die gewählte Variante ist besser als Toolys Vorschlag, die meisten Hallgeber arbeiten wie ein NPN Transistor in Open-Collector Schaltung und schalten damit gegen Masse durch, so dass sie die Led des Optokoppler als Low-Side-Treiber an der Kathode schalten sollten.
Wenn Toolys Variante funktioniert, ist sie ein Mißbrauch des Hallgeber-Schaltprinzips.
Aber erlaubt ist ja was funktioniert....
CU Carsten
Re: Fiat 126 mit BMW K75-Motor und Mini-MS
Hi,
hab jetzt die Mini-MS so modifiziert wie auf dem ersten Schaltbild dargestellt. Statt 1kOhm hab ich ein 1,2 kOhm Widerstand genommen.
Nun kommt überhaupt kein Drehzahlsignal mehr rein. Drehzahl ist ständig 0. Wobei die Anzeige weiß im TS hinterlegt ist!
Wo kommt die Masseleitung vom Drehzahlsignal hin?
Hat jemand ne Ahnung was ich noch probieren kann damit ich ein vernünftiges Signal bekomme?
Grüße
hab jetzt die Mini-MS so modifiziert wie auf dem ersten Schaltbild dargestellt. Statt 1kOhm hab ich ein 1,2 kOhm Widerstand genommen.
Nun kommt überhaupt kein Drehzahlsignal mehr rein. Drehzahl ist ständig 0. Wobei die Anzeige weiß im TS hinterlegt ist!
Wo kommt die Masseleitung vom Drehzahlsignal hin?
Hat jemand ne Ahnung was ich noch probieren kann damit ich ein vernünftiges Signal bekomme?
Grüße
Re: Fiat 126 mit BMW K75-Motor und Mini-MS
In diesem Schaltbild wird der Optokoppler von D9 mit Spannung versorgt und über die Leitung zum Hallgeber auf Masse gelegt. Die Leitung wird besser gesagt von +12V auf 0V getaktet.
Für einen Test kannst du also die Signalleitung zum Hallsensor manuell auf Masse tippen und dabei eine kleine Frequenz simulieren.
Für einen Test kannst du also die Signalleitung zum Hallsensor manuell auf Masse tippen und dabei eine kleine Frequenz simulieren.
VW Käfer - Typ1 2027ccm - EFIgnition46 - MS2extra 3.4.4 - Alpha-N- SLC DIY2 von 14point7.com
Re: Fiat 126 mit BMW K75-Motor und Mini-MS
Hab noch mal alles durchgemessen. Am PIN 1 vom U4 kommen 12V an. Verbindung von Hallsensor zu PIN 2 von U4 paßt auch. allerdings besteht auch Verbindung zwischen Hallsensor und Pin 4 vom U4, muß das so?
Grüße
Grüße
Re: Fiat 126 mit BMW K75-Motor und Mini-MS
Nein, im Schaltbild siehst du ja auch keine Verbindung. Würde auch das Prinzip eines Optokopplers zunichte machen.hinichen hat geschrieben:...allerdings besteht auch Verbindung zwischen Hallsensor und Pin 4 vom U4, muß das so?
Grüße
VW Käfer - Typ1 2027ccm - EFIgnition46 - MS2extra 3.4.4 - Alpha-N- SLC DIY2 von 14point7.com
Re: Fiat 126 mit BMW K75-Motor und Mini-MS
So, hab noch mal gemessen! Wenn die Mini-MS stromlos ist, dann hat Pin 4 von U4 Verbindung zur Asse, der MS. Wie man das im Schaltbild auch sieht, wenn man allerdings die MS mit Spannung versorgt, besteht Verbindung zwischen Pin 4 und Hallgebersignal. Ich werd mal einen neuen U4 einlöten, ich denk den hat es gehimmelt.
Grüße
Grüße
Re: Fiat 126 mit BMW K75-Motor und Mini-MS
bei mir ist es damals nicht über die kosmoskästen hinaus gegangen. bin also absolut kein elektroniker.
aber der hallsensor hat ja auch nen masseanschluss. nicht dass daher die masseverbindung kommt?
wollts nur schreiben, weil man sich ja gerne mal verrennt und dann die einfachsten sachen schonmal übersieht.
aber der hallsensor hat ja auch nen masseanschluss. nicht dass daher die masseverbindung kommt?
wollts nur schreiben, weil man sich ja gerne mal verrennt und dann die einfachsten sachen schonmal übersieht.
Fiat Uno Turbo,Code 3.3.3 Beta 1
Re: Fiat 126 mit BMW K75-Motor und Mini-MS
Der Masseanschluß vom Hallsensor ist noch Original von BMW verlegt, genau wie die Stromversorgung vom Hallsensor (vom Zündsteuergerät BMW).
Das paßt auch!
Das paßt auch!