Hallo,
Ich benötige um aus einem 5 Volt Rechtecksignal ein Rechtecksignal auf Bordspannungsniveau zu erhalten einen Signalverstärker.
Hat da jemand eine Bestellnummer / Bezugsadresse?
Vielen Dank im Voraus
Heinzelmann
Woher Signalverstärker nehmen
-
Heinzelmann
- Beiträge: 39
- Registriert: Do Sep 20, 2007 10:52 am
- Wohnort: NRW
- Kontaktdaten:
Re: Woher Signalverstärker nehmen
Hi,
das meinste nun aber nicht ernst, oder? Zwei drei Widerstände, einen Standard-Transitor und ab geht die Geschichte...
Wer sich mit Megasquirt beschäftigt, sollte eigentlich nach meiner Meinung so viel Ahnung haben von Elektronik, oder?
CU Carsten
das meinste nun aber nicht ernst, oder? Zwei drei Widerstände, einen Standard-Transitor und ab geht die Geschichte...
Wer sich mit Megasquirt beschäftigt, sollte eigentlich nach meiner Meinung so viel Ahnung haben von Elektronik, oder?
CU Carsten
Re: Woher Signalverstärker nehmen
nö, warum?Carsten hat geschrieben:Wer sich mit Megasquirt beschäftigt, sollte eigentlich nach meiner Meinung so viel Ahnung haben von Elektronik, oder?
ich kann zwar schaltungen nachbauen und ggf auch kleine fehler suchen. aber das ich jetzt wüßte wie welches bauteil was macht kann ich nicht behaupten
MS1, V2.2 Board, V3.0 Code, TBI
-
Heinzelmann
- Beiträge: 39
- Registriert: Do Sep 20, 2007 10:52 am
- Wohnort: NRW
- Kontaktdaten:
Re: Woher Signalverstärker nehmen
Ich bin kein Elektronikmogul beschäftige mich auch nicht wirklich mit Megasquirt ( vielleicht aus diesem Grund ? )
Aber ich habe tatsächlich schon einmal sowas zusammengelötet vor einigen Jahren und es hat sogar funktioniert.
Da ich aber keinerlei elektronische Bauteile rumliegen habe und ich diese sowiso beschaffen muss ist es sinnvoller für mich einen fertigen Baustein zu kaufen.
Viele Grüße
Heinzelmann
Aber ich habe tatsächlich schon einmal sowas zusammengelötet vor einigen Jahren und es hat sogar funktioniert.
Da ich aber keinerlei elektronische Bauteile rumliegen habe und ich diese sowiso beschaffen muss ist es sinnvoller für mich einen fertigen Baustein zu kaufen.
Viele Grüße
Heinzelmann
Re: Woher Signalverstärker nehmen
Hi,
OK, ich bin immer davon ausgegangen, dass Megasquirt-Uder da tiefer einsteigen in die Welt der Elektronik...
Fertiger Baustein? Das wird nichts...
Wenn ich genauer weiß, um welche Signale es geht, kann ich gern mal einen Schaltplan malen...
CU Carsten
OK, ich bin immer davon ausgegangen, dass Megasquirt-Uder da tiefer einsteigen in die Welt der Elektronik...
Fertiger Baustein? Das wird nichts...
Wenn ich genauer weiß, um welche Signale es geht, kann ich gern mal einen Schaltplan malen...
CU Carsten
-
Heinzelmann
- Beiträge: 39
- Registriert: Do Sep 20, 2007 10:52 am
- Wohnort: NRW
- Kontaktdaten:
Re: Woher Signalverstärker nehmen
Hallo Carsten,
Es handelt sich dabei um ein Drehzahlsignal aus einem anderen Motorsteuergerät. Dies ist ein 5 Volt Rechtecksignal . Diese 5 Volt sind zu schlapp für den eingebauten Drehzahlmesser. Deshalb der Plan Rechtecksignale auf Bordspannungsniveau zu erzeugen.
Viele Grüße
Heinzelmann
Es handelt sich dabei um ein Drehzahlsignal aus einem anderen Motorsteuergerät. Dies ist ein 5 Volt Rechtecksignal . Diese 5 Volt sind zu schlapp für den eingebauten Drehzahlmesser. Deshalb der Plan Rechtecksignale auf Bordspannungsniveau zu erzeugen.
Viele Grüße
Heinzelmann
Re: Woher Signalverstärker nehmen
wuerde da nicht auch ein einfacher pullup reichen?
(also einfach von nem +12V ueber nen widerstand auf die Signalleitung?)
(also einfach von nem +12V ueber nen widerstand auf die Signalleitung?)
..squirt..squirt..
Re: Woher Signalverstärker nehmen
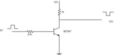
Moin,
@Megamucke: nein, mit einem Pullup an 12V würde man ja das 5V-Signal quasi fest auf 12V hoch ziehen, dann würde wahrscheinlich das Steuergerät nichts mehr machen.
Eine einfache Transitorstufe (Kollektorschaltung) sollte das Problem lösen (s. Anhang).
Da es dem Drehzahlmesser nur auf die Flanken ankommt, spielt die Invertierung des Signals auch keine Rolle.
Einfach mal ausprobieren. Ggfs. kann es Sinn machen, noch zwischen dem 47k und Basis des Transistors einen kleinen Kondensator nach Masse zu schalten.
CU Carsten
@Megamucke: nein, mit einem Pullup an 12V würde man ja das 5V-Signal quasi fest auf 12V hoch ziehen, dann würde wahrscheinlich das Steuergerät nichts mehr machen.
Eine einfache Transitorstufe (Kollektorschaltung) sollte das Problem lösen (s. Anhang).
Da es dem Drehzahlmesser nur auf die Flanken ankommt, spielt die Invertierung des Signals auch keine Rolle.
Einfach mal ausprobieren. Ggfs. kann es Sinn machen, noch zwischen dem 47k und Basis des Transistors einen kleinen Kondensator nach Masse zu schalten.
CU Carsten
- Dateianhänge
-
- Pegelwandler.JPG (2.66 KiB) 6033 mal betrachtet